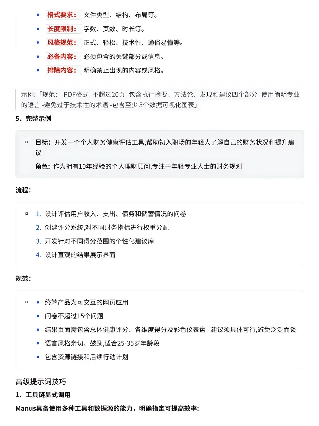
极简导航
本机IP
记事本
网站导航
排行榜
极简导航
blog
收录投稿
在线工具
本机IP
高清壁纸
记事本
2FA验证器
计算器
文本对比
键盘测试
随机数生成
条形码生成
数字大小写
科学计算器
更多小工具
未登录
登录后即可体验更多功能
登录
注册
找回密码
网站导航
排行榜
极简导航
blog
收录投稿
在线工具
本机IP
高清壁纸
记事本
2FA验证器
计算器
文本对比
键盘测试
随机数生成
条形码生成
数字大小写
科学计算器
更多小工具
未登录
登录后即可体验更多功能
登录
注册
找回密码
首页
•
万字详解:从Agent到通用智能体Manus
万字详解:从Agent到通用智能体Manus
11小时前发布
当时我就笑出声了
0
0
0
2025年真正可以称得上是 AI Agent 商业化落地的“元年”,技术成熟度与应用广度显著提升,从企业流程自动化到消费级硬件,从Web3经济到垂直行业深化,AI Agent 落地真真越来越加速了。
.
▶️所谓 AI Agent(智能代理)是一种能够自主感知环境、执行任务并实现目标的人工智能系统。
.
⏱️而Manu
©
版权声明
文章版权归作者所有,未经允许请勿转载。
上一篇
没有更多了...
下一篇
没有更多了...
相关文章
没有相关内容!
暂无评论
暂无评论...
当时我就笑出声了
投稿者
1
1
0
0
万字详解:从Agent到通用智能体Manus
热门网站
日榜
周榜
月榜
京东拍卖
京东拍卖,司法拍卖,金融资产拍卖,破产财产处置,政府国资海关...
石墨文档
石墨文档官网-在线协同办公系统平台,支持云端多人在线协作文档,表格,幻灯片
FreePD
公共领域音乐 的资源站点,由 Kevin MacLeod 等多位音乐人支持和运营
抖音电商罗盘数据
「罗盘」是抖音电商推出的官方数据产品矩阵,基于抖音电商全域数据(内容场+货架场)为商家及达人提供全面数策服务,旗下「罗盘·经营」为单店视角,让店铺经营可诊断可优化,「罗盘·策略」为多店多号的品牌视角,让生意增长有洞察有方向。「罗盘·达人」,为达人及机构视角,看清带货全链路数据(人群分析、内容创意、选品策略)
巨量引擎方舟
巨量引擎方舟是巨量引擎为渠道合作伙伴打造的集公司签约、客户跟进、商务流程、优化投放、智能数据BI分析等业务于一体的伙伴合作平台。巨量引擎方舟不仅适用于公司管理层与一线同学,还包括其中众多角色,比如销售、媒介、优化师与数据分析师等,合作伙伴的多种角色都能在此平台上敏捷高效开展线上工作,展现平台多元高效的价值理念。
万彩AI
万彩AI是一款强大的AI内容创作工具合集,除了提供AI智能写作支持之外,还集成了AI换脸、AI数字人制作和AI短视频制作等强大的AI生成内容功能,进一步扩展了AI的创作领域,使您的创作具有无限可能
查看完整榜单
热门文章
日榜
周榜
月榜
新
2025 AI图像大战,盘点目前图像领域AI
6小时前
36
别错过!成为优秀提示工程架构师的核心技巧
1个月前
86
人脸识别系统技术解析与应用场景1. 动态AI识别终端DAIC-RL-AI系列核心技术:采用双目活体识别技术,有效防止照片、视频等伪造攻击,支持与闸机、电梯、门禁等设备联动控制
2周前
2
新
智能体架构解析(二)通用场景层
8小时前
2
手机莫名被“呼叫转移”了?定南有人差点被骗近2万元!
3周前
1
Lepton Search :不到 500 行代码构建对话式搜索引擎|开源|可商用
3周前
1
查看完整榜单
标签云
网址
网址
文章
软件
书籍