【前言:我们为什么会变老?】
你有没有发现,随着年龄增长,身体好像变得越来越“脆”了?一场感冒可能要拖上半个月,伤口愈合变慢,甚至面对流感疫苗,老年人的保护效果也远不如年轻人。
这背后的核心缘由,是我们的免疫系统在“枯竭”。尤其是负责冲锋陷阵的T细胞,它们的“摇篮”——胸腺,早在我们步入成年后就开始萎缩。到了老年,胸腺几乎成了一片荒漠,不再产出新的“新兵”(初级T细胞),剩下的全是疲惫不堪、甚至出现“免疫耗竭”的老兵。
长期以来,科学家们一直尝试让免疫系统“返老还童”,但无论是补充激素还是注射细胞因子,往往伴随着严重的毒副作用,就像给一台破旧的发动机强行灌入高浓度燃料,发动机还没转起来,零件先烧坏了。
就在近日,顶级学术期刊《自然》(Nature)发表了一项具有里程碑意义的研究。著名华人科学家、CRISPR基因编辑先驱张锋(Feng Zhang)及其团队提出了一种奇思妙想:既然胸腺萎缩了修不好,那能不能把“肝脏”临时征用,让它变成一个生产免疫因子的“代工厂”?
结果令人振奋——仅仅通过几次mRNA注射,老年小鼠的免疫系统竟然真的“重启”了!
破译“免疫衰老”的密码:缺失的三大燃料
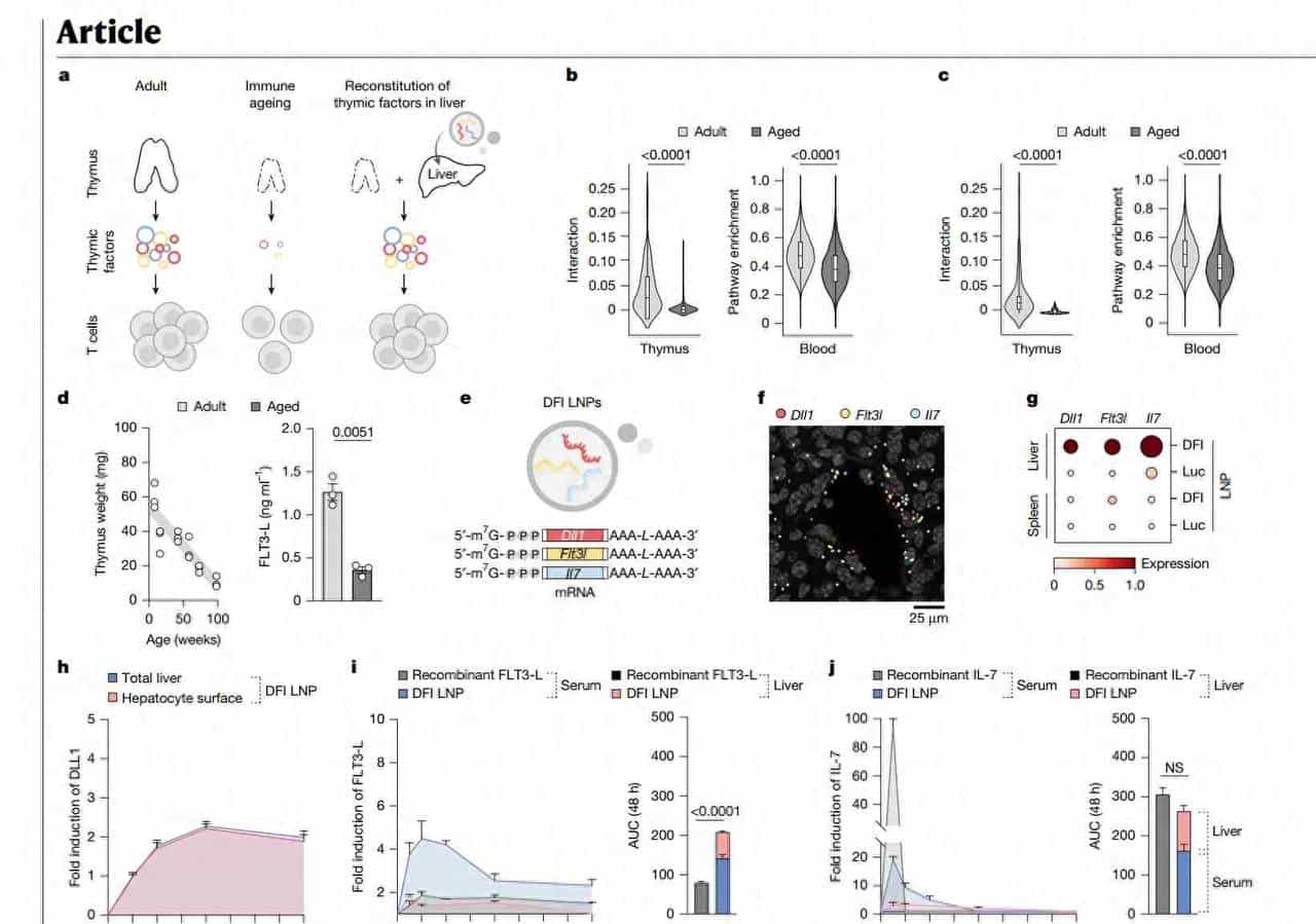
为了找到免疫系统衰老的根源,张锋团队利用先进的多组学制图技术(包括单细胞测序和空间转录组学),对年轻和老年小鼠的胸腺及外周免疫环境进行了地毯式搜索。 2222
他们发现,随着衰老,胸腺中支持T细胞生成的环境发生了毁灭性的崩塌。具体来说,有三种关键的“养分”几乎消失了:
- Notch信号通路(主要通过DLL1): 这是T细胞发育的“指令官”,没有它,淋巴祖细胞就无法开启向T细胞转化的进程。
- FLT3L(Fms样酪氨酸激酶3配体): 它是免疫细胞的“扩音器”,负责扩大祖细胞的规模,并维持树突状细胞等辅助细胞的平衡。
- IL-7(白介素-7): 这是T细胞的“面包”,是它们生存、成熟和增殖最依赖的细胞因子。
当这三者同时匮乏时,免疫系统就陷入了“断粮”状态。
脑洞大开:把肝脏变成“免疫代工厂”
找到了病根,接下来就是如何“补救”。
传统的做法是直接注射这些蛋白质因子。但问题在于,蛋白质在血液里代谢极快,为了维持浓度必须高频率、大剂量注射,这会导致剧烈的全身炎症反应,无异于杀敌一千自损八百。
张锋团队想到了一个绝妙的方案:利用mRNA技术(没错,就是新冠疫苗背后的那个明星技术)和脂质纳米颗粒(LNP)载体。
他们将编码DLL1、FLT3L和IL-7的mRNA(统称为DFI组合)包裹进小小的“脂肪球”里,注射进老年小鼠体内。这些颗粒会精准地“降落”在肝脏。

为什么选择肝脏?
肝脏是人体最大的蛋白质合成器官,就像一个配置顶级的自动化工厂。更重大的是,即使在老年时期,肝脏的合成能力依然维持得相当不错。
通过这种方式,肝脏细胞开始“临时转产”,源源不断地向血液中释放这三种关键因子。这就像是胸腺这间“原厂”倒闭了,科学家找了一家实力雄厚的“代工厂”(肝脏)异地重启了生产线。
奇迹发生:老迈的身体,长出了“年轻”的免疫细胞
实验结果让研究人员感到惊喜。在接受了为期28天的DFI组合治疗后,老年小鼠(相当于人类60-70岁)的身体里发生了翻天覆地的变化:
- “新兵”归队: 血液和脾脏中,代表年轻活力的**初级T细胞(Naive T cells)**数量大幅增加。 测序显示,这些细胞不是由原来的老细胞分裂出来的“伪装者”,而是由骨髓和胸腺重新生成的、具有高度多样性的“新血”。
- 胸腺重焕生机: 已经萎缩变小的胸腺,在因子的滋养下,质量和细胞数量都得到了部分恢复。
- 侦察兵加强: 负责识别病原体的树突状细胞在数量和功能上也得到了全面提升。
最关键的是,这种“重启”带来了实打实的抗病能力提升。
实战演习:硬刚癌症与疫苗失效
为了验证这些重塑的免疫细胞是否“能打”,研究团队进行了两项极具挑战性的测试。
测试一:抗肿瘤挑战
老年人之所以易患癌症,很大程度上是由于免疫系统对肿瘤细胞“视而不见”。研究人员给老年小鼠植入了肿瘤。
- 普通老年组: 肿瘤迅速生长。
- 肝脏工厂(DFI)治疗组: 小鼠体内的CD8+ T细胞(杀伤性T细胞)像被打了鸡血一样,精准地杀入肿瘤内部,显著抑制了肿瘤的生长。 如果配合现有的免疫检查点抑制剂(如PD-1药物),效果更是惊人。
测试二:疫苗接种模拟
针对老年人疫苗接种效果差的痛点,研究人员给小鼠接种了多肽疫苗。
结果显示,经过肝脏“代工厂”加持的老年小鼠,产生的抗原特异性T细胞反应比对照组强得多,几乎追平了年轻小鼠的水平。
安全性:这才是“高级”的重塑
许多所谓的“延寿”药物,往往伴随着各种风险。但张锋团队的这种方案表现出了极高的安全性:
- 无炎症爆发: 与直接注射重组蛋白导致的全身炎症不同,mRNA引导肝脏产生因子的过程超级温和,没有引起剧烈的细胞因子风暴。
- 不破坏自稳: 实验证明,这种治疗并不会诱发自身免疫疾病,也就是说,它只负责教导免疫系统对抗敌人,不会让它们“发疯”攻击自己。
- 可逆性强: 一旦停止给药,因子的表达会自然下降。这种“按需定制”的方案,极大降低了长期风险。
未来展望:从实验室到临床还有多远?
这项研究的意义不仅在于让小鼠“返老还童”,更在于它展示了一种全新的治疗范式:我们不需要费力去修复那些已经彻底退化的器官,只需要利用身体里依然健康的器官,充当临时的“补丁”工厂。
当然,从实验室到进入医院,还有漫长的道路要走。研究人员表明,未来需要进一步验证在人体中的长效性以及不同个体间的差异。
但毫无疑问,张锋团队为我们勾勒出了这样一个未来:当人类步入老年,或许只需要定期注射一针mRNA,就能像给电脑系统升级补丁一样,让我们的免疫系统始终维持在“20岁”的巅峰状态,从容应对病毒、细菌和癌症的威胁。
在这个老龄化社会日益临近的时代,这道来自肝脏的“免疫曙光”,或许就是我们对抗衰老最有力的武器。
参考文献:
Friedrich, M. J., et al. (2025). Transient hepatic reconstitution of trophic factors enhances aged immunity. Nature. https://doi.org/10.1038/s41586-025-09873-4 27272727
#生物医学工程##mRNA疫苗##衰老##基因编辑#
如果是在人身上成功,应该能获诺贝尔医学奖,如果是能普及用于人类,将是解决人类生存和生活质量的划时代的发明,可比中国的四大发明!!!
mrna用途广泛,所以发明人获得诺贝尔奖,居然还有人说诺奖不值钱
一个诺奖,光吃流量饭都很有钱
这个发现已经是可以治好乙肝了,希望医药科学家救救九千万患者
一是效果还没那么好,二是费用估计还是不低
人类总有一天会研发出僵尸病毒
换到四年前可是对mRNA技术口诛笔伐
技术在进步,认知也在更进
好好好
哪里打?
收藏了,感谢分享
忽悠,接着忽悠