关于全屋智能,真的是只看这一篇就够了。

7小时前发布
0 0 0

关于全屋智能,真的是只看这一篇就够了。
关于全屋智能,真的是只看这一篇就够了。
关于全屋智能,真的是只看这一篇就够了。
关于全屋智能,真的是只看这一篇就够了。
关于全屋智能,真的是只看这一篇就够了。
关于全屋智能,真的是只看这一篇就够了。
关于全屋智能,真的是只看这一篇就够了。
关于全屋智能,真的是只看这一篇就够了。
关于全屋智能,真的是只看这一篇就够了。
关于全屋智能,真的是只看这一篇就够了。
关于全屋智能,真的是只看这一篇就够了。
关于全屋智能,真的是只看这一篇就够了。
关于全屋智能,真的是只看这一篇就够了。
关于全屋智能,真的是只看这一篇就够了。
关于全屋智能,真的是只看这一篇就够了。
关于全屋智能,真的是只看这一篇就够了。
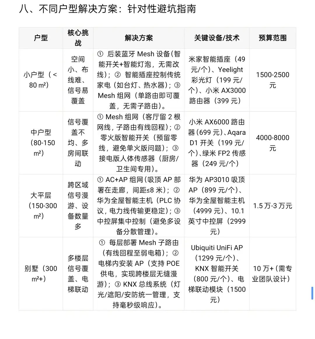
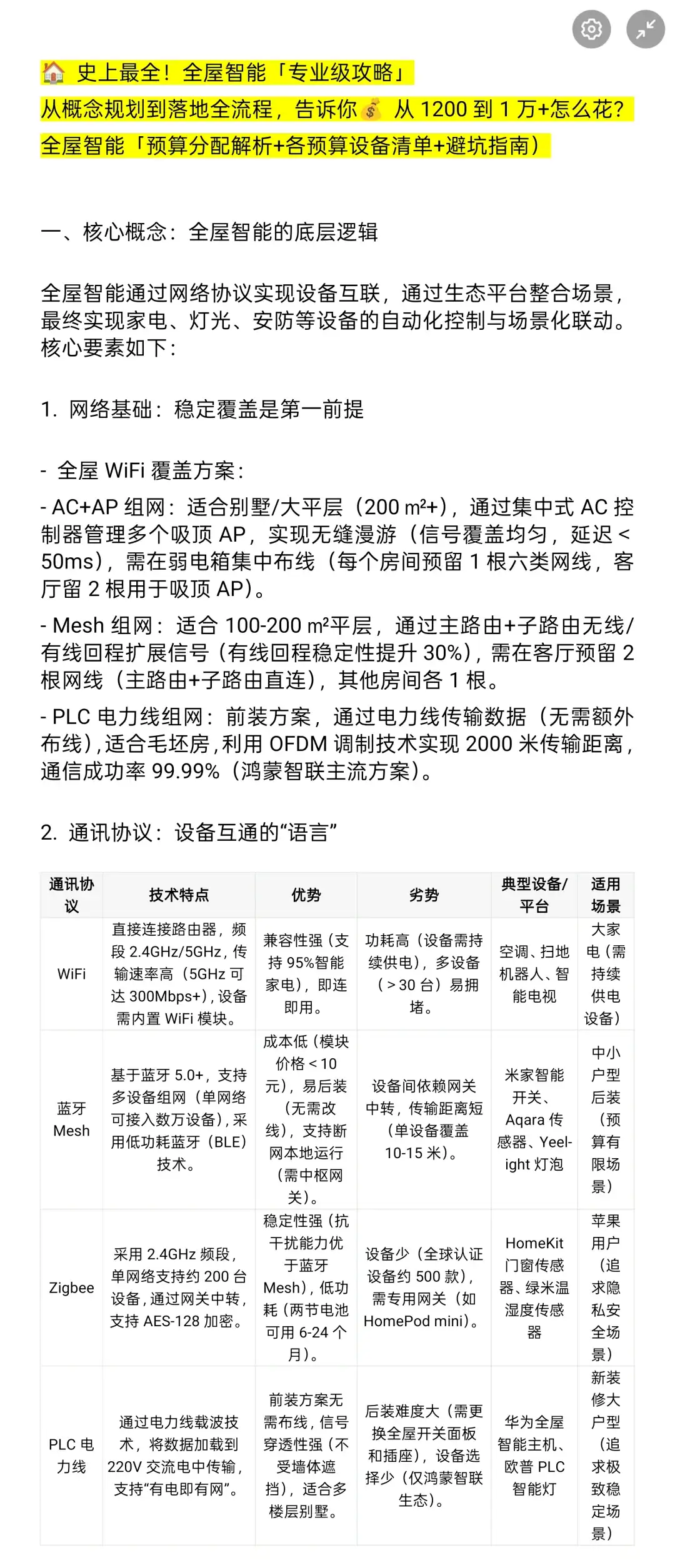
关于全屋智能,真的是只看这一篇就够了。🏠 史上最全!全屋智能「专业级攻略」小白也能看懂
从概念规划到落地全流程,告诉你💰 从1200到1万+怎么花?
全屋智能「原理解析+预算分配+各预算设备清单+避坑指南)

ps:不要怪图小字多,全文无敌长,
我肝了一万多字出来真的肝死我了。
全网确实独此一篇了,希望大家都能因此受益吧。
要原文件的话也行,先看图吧

© 版权声明

相关文章

没有相关内容!

暂无评论

none
暂无评论...