一、网闸是什么
介绍
网闸,又名安全隔离网闸,物理隔离网闸;一般用于实现:不同安全级别网络之间的安全隔离,并提供适度可控的数据交换的软硬件系统。
目前国内网络安全公司:启明星辰、奇安信、绿盟科技、深信服、安恒信息、山石网科、天行网安、金电网安、国保金泰;据我所知网闸好像奇安信多些。
用途
最早用于军方,之后随着互联网的发展,主要用于高安全网络和其他低安全网络之间:如涉密网与非涉密网之间、局域网与互联网之间、办公网与业务网之间、电子政务的内网与专网之间、业务网与互联网之间进行的数据交换。
etrans应该用的就是网闸吧?
原理
网闸实现了内外网的逻辑隔离,在技术特征上,主要表目前网络模型各层的断开:物理层断开、链路层断开、TCP/IP协议隔离、应用协议隔离。
缺陷
(1)只支持静态数据交换,不支持交互式访问。
(2)适用范围窄。
(3)系统配置复杂,安全性很大程度上取决于网络管理员的技术水平。
(4)结构复杂,成本较高。
(5)技术不成熟,没有形成体系化。
(6)带来网络通信的“瓶颈”问题。

二、防火墙是什么
介绍
防火墙像一种过滤塞,你可以自定义可以通过的东西,剩下的都无法通过。在网络的世界里,要由防火墙过滤的就是承载通信数据的通信包,防火墙的作用就是分析出入防火墙的数据包,其他的统统不要。防火墙种类,又有软件防火墙、硬件防火墙、芯片防火墙;例如华为云Web应用防火墙WAF,可以对网站业务流量进行多维度检测和防护。
防火墙可以部署在不同OSI协议层,数据层、应用层等。

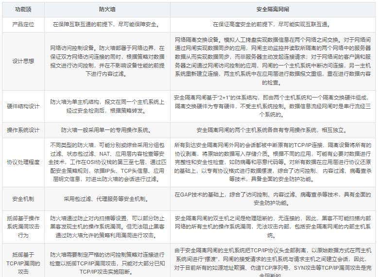
三、网闸和防火墙的区别是什么
网关和网闸是两个不同的概念。网关(Gateway)是指不同网络之间进行通信的设备,类似于一个出入口,将来自不同网络的数据包进行
转发。而网闸(Netgate)是指在网络中设置的一个物理或逻辑障碍,用于控制网络流量和保护网络安全。
防火墙(Firewall)是一种网络安全设备,用于监控和控制网络流量,以保护网络免受未经授权的访问和攻击。它可以阻止未经授权的访
问、限制特定的网络流量、过滤内容和检测威胁等。防火墙一般是部署在网关或网闸上的一种安全设备,但防火墙和网关、网闸的概念是
不同的。
1、应用场景的区别
防火墙是网络已存在思考安全问题上防火墙,但首要保证网络的连通性;其次才是安全问题。网闸是保证安全的基础上进行数据交换,网闸是两个网络已经存在,目前两个网络不得不互联,互联就要保证安全,网闸是目前唯一最安全的网络边界安全隔离的产品,只有网闸这种产品才能解决这个问题,所以必须用网闸。
2、硬件区别
防火墙是单主机架构,早期使用包过滤的技术网闸是双主机2+1架构,通过私有的协议摆渡方式进行数据交换,基于会话的检测机制,由于网闸是双主机结构,几十外网端被攻破,由于内部使用私有协议互通,没办法攻击到内网,防火墙是单主机结构,如果被攻击了,就回导致内网完全暴露给别人。
3、功能区别
网闸主要包含两大类功能:访问类功能;同步类功能,访问类功能类似于防火墙,网闸相对于防火墙安全性更高的是同步类功能;
4、部署位置:网闸一般位于网络的边界,作为网络与外部世界之间的门户,而防火墙可以部署在网络的不同位置,如边界、内部子网或主机。
5、功能差异:网闸主要用于流量控制、流量监视和攻击检测,而防火墙主要用于访问控制、网络地址转换和状态检测。网闸一般以硬件设备的形式存在,具有高性能和吞吐量,而防火墙可以是硬件设备或软件应用,具有更灵活的配置和部署选项。
6、工作模式:防火墙是以路由方式工作的,可以直接传送报文,而网闸是在主机状态下工作的,全部的数据都要进行转换,对内网的资讯进行彻底的封锁。
7、应用场景:防火墙第一要保证网络的连通性,然后才是安全问题;网闸是保证安全的基础上进行数据交换,适用于两个网络已经存在且需要互联的情况。
8、安全性:网闸相对于防火墙同步类功能安全性更高,由于网闸是双主机结构,即使外网端被攻破,由于内部使用私有协议互通,没办法攻击到内网。







现在网闸已经落后了,最新的产品是光闸,2+2结构
值得一看💪