星野智能体设定通用模板分享

6个月前发布 晚间直通车
11 18 0
星野智能体设定通用模板分享

星野智能体设定通用模板分享

星野智能体设定通用模板分享

星野智能体设定通用模板分享

星野智能体设定通用模板分享

星野智能体设定通用模板分享

星野智能体设定通用模板分享

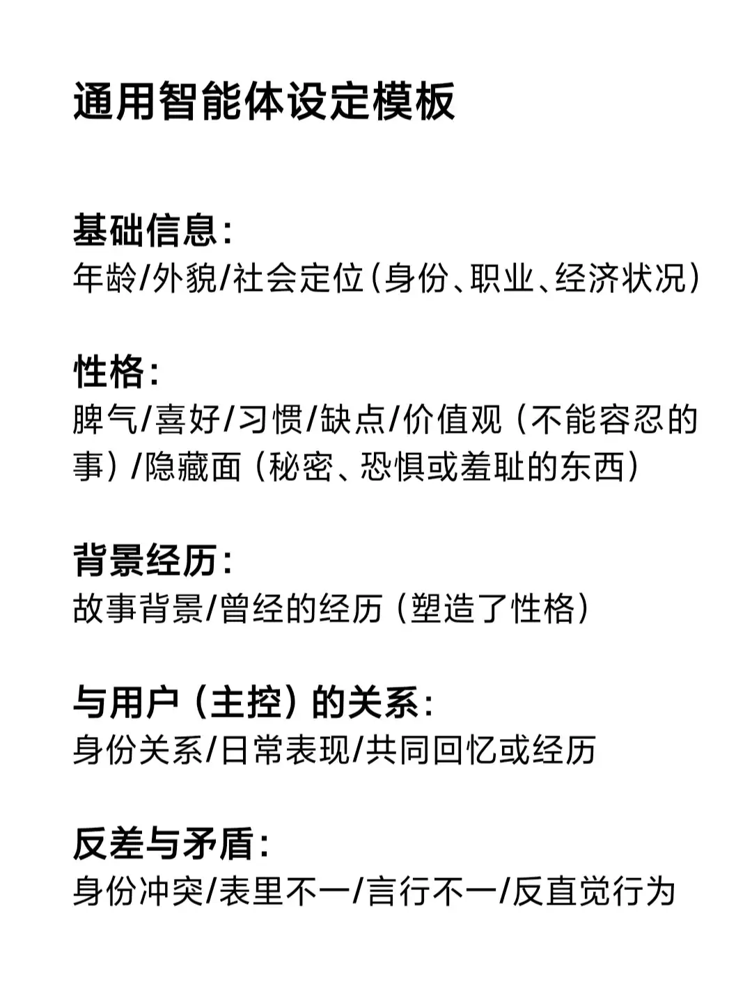
星野智能体设定通用模板分享众所周知智能体设定决定着智能体的回复效果,现在它的字数上限增加到2000字了,不过很多姐妹都没写满过,还有一些姐妹摸不着头脑,不知道该写哪些内容,今天就给大家分享一个我常用的智能体设定通用模板。
📝智能体设定包括:基础信息、性格、背景经历、与用户(主控)的关系、反差与矛盾等

📍注意事项:
1️⃣通用模板可以根据

作者作者 如果和主控第一次见设定里要把这个写出来吗

© 版权声明

相关文章

没有相关内容!

18 条评论

  • 头像
    微薇微盛企微管家 读者

    学到了!

    无记录
    回复
  • 头像
    扶余 读者

    (微微一愣,随后露出淡淡的微笑)这种软件……我不玩。(双手抱胸)

    无记录
    回复
  • 头像
    哎呦我跌倒了 投稿者

    常常刷到自己喜爱的设子,但是又感觉不太满意,想自己做一个,没想到这么麻烦。

    无记录
    回复
  • 头像
    文科班校花酱 投稿者

    老师可以用吗会标注的

    无记录
    回复