



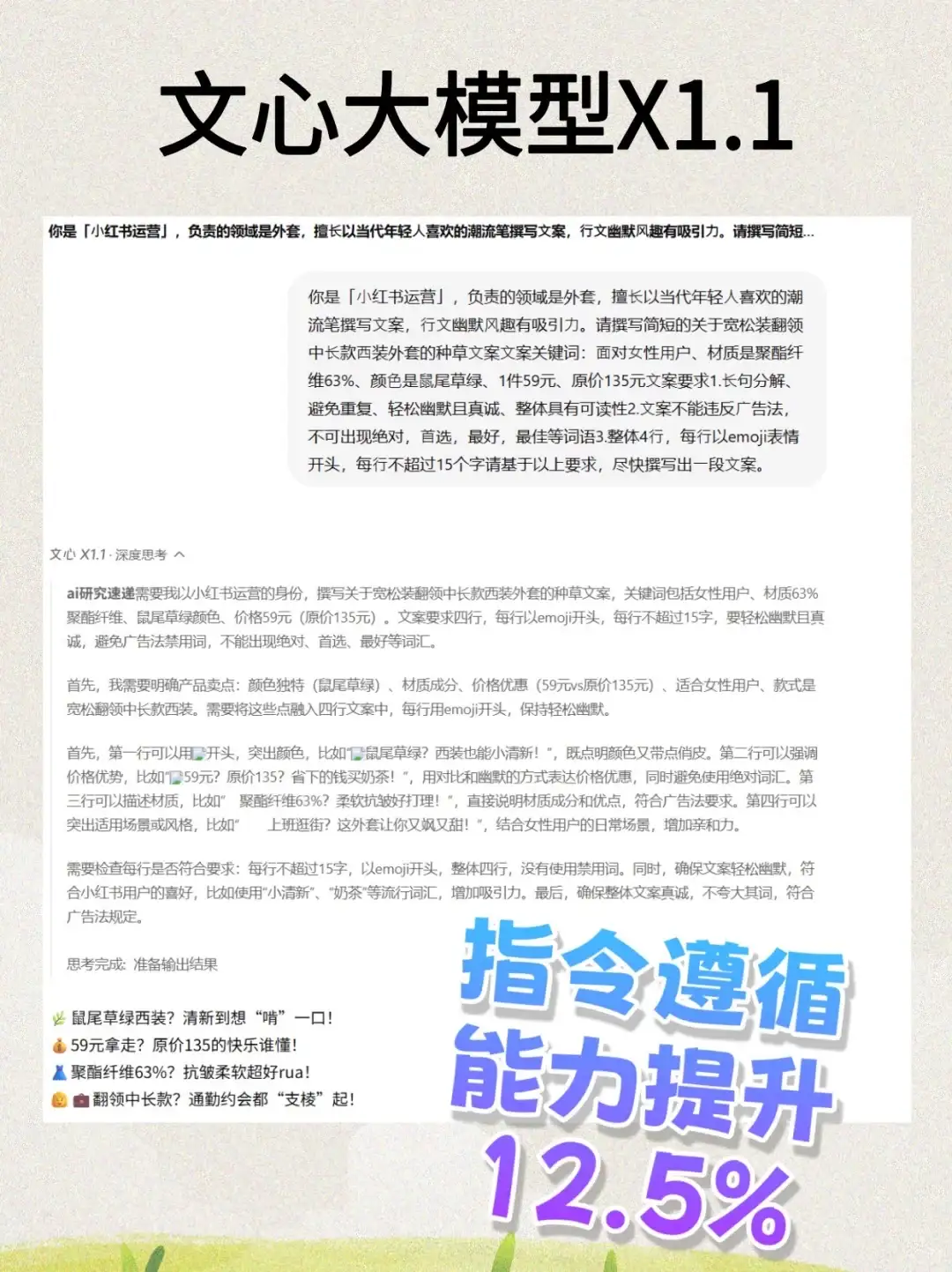
今天看完百度WAVE SUMMIT深度学习开发者大会,体验了下新出的文心X1.1,感觉百度这次确实没在吹牛。
最明显的就是不爱瞎编了!以前问点冷门的东西,它经常张嘴就来,现在碰到不确定的会直接说不知道,或者给个靠谱点的答案。官方说事实性提升了34.8%,用下来确实感觉到了。
我又试了几个复杂的任务,比如让它写小
很强劲
© 版权声明
文章版权归作者所有,未经允许请勿转载。
上一篇
没有更多了...
下一篇
没有更多了...
相关文章
没有相关内容!


实测了一下,蛮好用