
整理 | 屠敏
出品 | CSDN(ID:CSDNnews)
每年初夏,科技圈总会迎来一波“新品大秀”,尤其是 5 月和 6 月几乎成了开发者的“小春晚”的热闹时刻——微软 Build、Google I/O、苹果 WWDC 轮番登场,带来一大波新技术、新工具,想方设法吸引开发者的注意。今年是微软打头阵,Build 2025 大会于 5 月 20 日凌晨 12:05 率先登场。
这场大会上,微软 CEO 纳德拉和 CTO Kevin Scott 亲自上阵,令人意外的是,一直不太对付的 OpenAI CEO Sam Altman 和特斯拉 CEO 马斯克,还有英伟达 CEO 黄仁勋,也都“出现”在这场大会上,只是以线上视频接入的形式,分别与纳德拉来了场关于合作、大模型、芯片等维度的简短对话。
整体来看,AI 无疑是微软最重大的战略方向。不过,今年「开源」也成了另一大贯穿全场的关键词,其不仅将 VS Code 上 Copilot 的核心功能开放了出来,就连适用于 Linux 的 Windows 子系统(WSL)也重磅开源了,实属令人意外!

当然,除了这些重磅发布,微软在这场大会上还有不少值得关注的技术创新。从产品体验到底层工具,AI 又为整个行业带来了哪些新变化?下面就一起来看看这场大会到底讲了些什么。

纳德拉开场
有个小插曲是——就在纳德拉登台没几分钟,现场似乎有一些抗议者尝试扰乱这场活动,好在大会很快回归正轨。
“我们正处在一轮平台变革的‘中局’阶段——一切开始迅速扩展、加速演进。”纳德拉在开场时这样描述当下的技术浪潮,“这有点像 1990 年代初 Web 技术刚起步时的情形,或者像 2000 年代云计算和移动互联网的快速崛起。”
他指出,当前的 2025 年,我们正迎来一个全新的 Web 扩展时代。“从一开始那几款整合式技术栈的产品出发,我们已经走到一个由云支持、更加开放且可扩展的 Web 架构阶段。”
在用于构建软件的开发者工具方面,数据显示,Visual Studio 系列产品目前的用户已超过 1500 万,GitHub 拥有超过 1.5 亿开发者,而 GitHub Copilot 的用户数也突破了 1500 万。纳德拉对此信心十足:“这一切,才刚刚开始。”


微软正在不断打磨开发者的利器
时下,微软正在不断升级这些工具:
Visual Studio 迎来多项功能更新,包括支持 .NET 10、引入实时预览和更流畅的设计时体验、强化 Git 工具链,以及为跨平台开发打造的新调试器。更新节奏也将调整为每月发布稳定版,让开发者能更及时获取新功能。
VS Code 刚刚发布了第 100 个开源版本,新增了多窗口支持,开发者目前可以直接在编辑器中查看和管理暂存区内容。
在 GitHub 方面,微软正推动 AI 与开源的深度结合。其宣布,将在 VS Code 中开源 Copilot 扩展(
https://github.com/microsoft/vscode),并将这些 AI 驱动的功能直接集成到 VS Code 的核心代码库中,让 AI 成为开发体验的一部分,也为 GitHub Copilot 的持续演进打下基础。

针对 GitHub Copilot,微软表明,目前,它已能够协助开发者完成如 Java 8 升级至 Java 21,或 .NET Framework 升级至 .NET 9 等版本迁移工作。Copilot 会自动处理依赖项更新、提议修复方案,并从开发者的修改中学习,从而让整个迁移过程更加顺畅、自动化。
微软还宣布推出一款专为站点可靠性工程(SRE)场景打造的自主代理——Azure SRE Agent。这款 SRE 代理能在发生线上故障时自动启动,执行初步排查、定位根因并尝试缓解问题,随后将事件报告记录为 GitHub Issue,并附带完整的修复提议项。开发者可进一步将这些修复任务分配给 GitHub Copilot 继续处理,从而实现闭环自动化运维。
更值得一提的是,微软首次推出完整意义上的 Coding Agent,让 Copilot 从“对话式编程助手”升级为真正的“协作式开发伙伴”。

新版 Coding Agent 的使用操作超级简单:只需像分配任务给队友一样,把一个或多个 GitHub Issue 分配给 Copilot。你可以在 GitHub 网站、移动端或命令行中完成操作。此外,也可以直接通过 Copilot Chat 在 GitHub 或 VS Code 中发出指令,例如:
@github Open a pull request to refactor this query generator into its own class
一旦接收到任务,Coding Agent 会用 👀 表情回应,并在后台启动工作流程:它会启动虚拟机、克隆代码库、配置环境,并通过 GitHub Code Search 驱动的增强检索(RAG)技术分析代码。
工作过程中,这款代理会持续将修改内容以 Git 提交的形式推送到草稿 Pull Request 中,并更新描述。同时,你可以在会话日志中看到其推理和验证步骤,方便追踪思路与识别问题。
借助 Model Context Protocol(MCP),你还能将外部数据和能力接入代理。你可以在代码库设置中配置 MCP 服务器,也可以直接调用 GitHub 官方 MCP Server 获取数据。不仅如此,得益于视觉模型的加持,代理还能“看懂” GitHub Issue 中的图片,包括 bug 截图或功能草图。
任务完成后,Copilot 会标记你进行审核。你可以留下修改提议,代理会自动读取评论并提出相应的代码更新。它还会结合相关的 Issue 或 PR 讨论内容,以及项目中的自定义说明,确保理解你的意图并遵循项目规范。

大会现场,纳德拉自己还进行了实操,深度体验了这款 Coding Agent:

目前,这项功能面向 Copilot Enterprise 和 Copilot Pro Plus 用户开放。
在谈及“Agent 生态系统”的拓展时,纳德拉特别提到 OpenAI 刚刚于上周五发布的 Codex Agent,还通过远程连线的方式邀请了 OpenAI CEO Sam Altman 加入对话,讨论软件工程如何在多种智能代理的参与下持续演进。

纳德拉:Sam,你一直在关注软件开发中各种交互形式的演变,从命令行,到聊天界面,再到今天的编码代理。你能和我们谈谈,你对软件工程未来的发展方向有怎样的设想?以及,开发者如何在不同交互方式之间自由切换、高效协同,来充分利用这些智能工具?
Sam Altman:这实则是我们早在 2021 年推出初版 Codex 时就在设想的路径。当时我们与 GitHub 团队合作,最初的目标之一,就是希望有朝一日能构建出一个多模态、可协作的开发平台,让 AI 成为每位开发者真正意义上的“虚拟搭档”。
今天我们终于迈出了这一步,能实现这样的编码代理体验,对我来说依然有些不可思议。我认为这是我所见过的编程方式中最具变革意义的一次。开发者如今可以真正拥有一个能接收任务的“虚拟队友”——你可以让它继续处理你刚才在做的工作,也可以让它着手更复杂的任务。甚至未来有一天,你可以对它说:“我有个大胆的想法,你去花几天把它实现出来。”
而且这只是开始,未来只会越来越强劲。最令人兴奋的是,它已经和 GitHub 深度集成。你可以授权它访问特定的代码库和运行环境,然后,它就能完成一些真正令人惊叹的工作。目前,开发者可以在保持完整思维流的状态下,与 AI 编程代理自然协作,就像与人类搭档一起开发一样。而整个开发流程和生命周期,也因此被大大加快了。
纳德拉:你们团队还在同步推进许多模型的研发,而且表现超级出色。我们也有机会在第一时间体验你们构建的各种模型。能不能和大家分享一下接下来模型路线图上有哪些值得期待的新进展?
Sam Altman:我们的模型已经超级机智了,而且还会持续进化。但我觉得最值得期待的一点是:它们将变得越来越易用。未来你不需要在一堆模型中挑来选去,它们会自动做出合理决策,更加可靠,适用范围也会更广。
同时,模型还会具备更多能力,列如更自然的多模态交互、更强的工具调用能力、更丰富的集成方式。我们希望它越来越接近“开箱即用”的体验。你可以直接和它对话,让它完成复杂的编程任务,并且真正值得你信任。我信任大家会对我们在这些方向上的推进速度感到惊喜。
纳德拉:对于正在构建大规模、高可用、状态持久的代理式应用的开发者来说,你有什么提议吗?毕竟你们已经在这个领域走在了前面。
Sam Altman:我觉得最大的挑战是如何应对技术进化的速度。你回头看两年前、一年前能做的事情,再看看今天已经实现的,再想象一下未来一年、两年还能做到什么——这是一次真正意义上的能力跃迁。
我们需要为这种飞跃做好规划,重新思考人们将如何构建产品、开发软件、创办公司,并积极拥抱新的工具和工作流。像这样深刻的技术变革在历史上并不常见,但每一次,当你越早全力投入其中,就越有可能收获最大的回报。
基于此,纳德拉说道,“目前是做开发者的绝佳时机,由于这些工具正在变得越来越强劲。但更重大的是,这不只是关于某一个工具、某一个智能体,或某一种形式——关键是所有这些要素共同汇聚在一起,让我们每一个个体、每一个软件开发团队都能够更好地表达自己的能力和创造力。”

AI “拯救”打工人,全新 Microsoft 365 Copilot 来了!
在本次 Build 大会上,微软对 Microsoft 365 平台进行了全面升级,重点是将聊天、搜索、笔记本、创作工具和智能体界面进行了优化设计,目前看起来很简洁。

其中最引人注目的新功能,是 Microsoft 365 Copilot Tuning的推出,这是一种“低代码”方法。它支持企业根据自身的数据、流程和语言风格,对智能体进行定制,构建真正符合业务需求的 Copilot。
换句话说,微软的目标似乎不是让消费者依赖 OpenAI 的 ChatGPT 模型(该模型为 Copilot 提供支持),而是让每家企业都能拥有“自己的 Copilot”。这些定制化的智能体能够学习公司惯用的表达方式、沟通语气,甚至逐步掌握行业特有的专业知识。
以往,构建这类个性化模型往往需要专业的数据科学团队、复杂部署和长周期开发。而目前,企业只需配置基础环境,提供少量参考资料,即可快速启动定制流程。模型会自动继承现有的数据权限设置,确保内容只对授权用户可见。定制完成后,模型可以直接集成到 Copilot 中,按需分发给特定用户组。例如,律师事务所可以基于自有案例和文书风格进行调优,让生成的内容更符合专业要求。
微软强调,这些模型和智能体运行在 Microsoft 365 的服务边界内,其不会使用客户数据来训练基础模型,确保数据安全和合规。目前,Copilot Tuning 的早期体验计划将于 6 月启动。
微软还特别提到,借助 Copilot Studio 与智能体的推理能力,如今我们可以构建能够理解业务语境、具备多任务协调能力的智能体,协助各类角色和业务流程实现真正的“自动化协同”。在这一愿景下,未来每一个业务应用都可能以“多智能体工作流”的形式被重新定义。

人工智能代理工厂
构建出色的智能体和应用,不仅需要优秀的模型,也需要完整的系统支持。Azure AI Foundry 是一个统一的平台,供开发者设计、定制和管理 AI 应用程序和代理。这次大会上,微软带来了多项创新。

其一,便是扩充模型库,其最新上线了马斯克旗下 xAI 的 Grok 3,还将上线即将推出的 Black Forest Labs Flux Pro 1.1 ,以及即将通过Azure OpenAI 在 Foundry Models 中预览的 Sora。

在大会现场,纳德拉与马斯克进行了连线。

纳德拉:超级感谢你,埃隆,来到 Build 大会。我记得你最初是在微软实习,还是一位 Windows 开发者。目前你依然是个 PC 游戏迷吧?能跟我们分享一下你当年在 Windows 平台上的经历,还有你当时开发的一些项目吗?
埃隆·马斯克:实则在接触 Windows 之前,我是从 MS-DOS 开始的。我有一台早期的 IBM PC,最开始只有 128K 内存,后来我自己加到 256K,当时觉得这已经是巨大的升级了。我用 DOS 写过一些小游戏。然后进入 Windows 时代——你还记得 Windows 3.1 吗?那是一个令人难忘的阶段。
纳德拉:我还记得我们上次聊天时,你还在聊 Active Directory 的那些复杂机制。你今天能来我们的开发者大会,真的太好了。对我们来说,最令人兴奋的事情之一,就是 Grok 即将在 Azure 上发布。我知道你对 AI 的未来有着深刻的理解,而这也是你打造 Grok 的初衷。这个模型家族兼具响应和推理能力,并且你们还有一个超级激动人心的发展蓝图。能和我们分享一下你的愿景,以及你们是如何提升模型能力和效率的吗?
埃隆·马斯克:有关 Grok,尤其是即将发布的 Grok 3.5,我们正在尝试让模型从“第一性原理”出发进行推理——也就是说,借助物理学的思维方式去构建 AI。列如,在探索真理时,我们会尝试将一个问题拆解成最基本、最可靠的公理化元素,然后从这些出发进行推演,最后再用这些原理去验证结论。
就像在物理学中,如果你提出了一个违反能量守恒或动量守恒定律的理论,那你要么准备拿诺贝尔奖,要么就是你搞错了——而且大致率是后者。
所以我们希望通过引入这些物理学的方法论,让 Grok 更接近于一种“误差最小化的推理系统”。我们知道 AI 不可能完美,但我们努力在每一次推理中,尽可能接近实际,同时也能够在发现偏差时快速纠正。我一直高度关注 AI 安全,而“诚实是最好的策略”这句话,在这个领域依然成立。
我们超级重点关注开发者社区的反馈。我们想知道你们真正需要什么,我们哪里还可以改善。Grok 的目标是成为一个开发者愿意使用、也能推动他们效率的工具,而这个过程,需要你们的参与。
纳德拉:我们超级期待看到开发者社区如何使用 Grok,以及它会怎样融入他们的产品和工作流。所以,感谢你今天抽时间加入我们,埃隆。我们对这次合作充满期待,欢迎 Grok 加入 Azure。
马斯克:我也是,超级感谢邀请我参与这次活动。我想再强调一下,我们超级欢迎开发者的反馈。你们希望模型具备什么能力?哪些地方需要改善?告知我们,我们会尽最大努力把它实现出来。
其二,面对日益丰富的模型生态,模型选择也变得愈发复杂。为此,微软推出了全新的 Model Router,可根据任务自动选择最合适的 OpenAI 模型,简化开发者的使用流程。过去,一个应用或代理只能绑定一个模型;目前,真正的多模型支持已经实现。
其三,Foundry Agent Service 已正式发布(GA),允许开发者用极少量代码,构建可以协同工作的多个 AI 智能体,列如处理一个复杂流程时由多个子智能体分工协作完成任务。
其四,Azure AI Foundry 现已支持多代理编排,不仅适用于 Azure,也支持 AWS、Google Cloud 及本地部署。开发者可以让多个智能体像“团队”一样协作完成复杂任务,彼此调用并传递信息,还能通过 A2A和 MCP 等开放标准实现跨平台协同。这套机制还引入了状态管理、错误处理和长流程支持,超级适合金融审批、供应链等复杂场景。同时,微软也在整合 Semantic Kernel 与 AutoGen 框架,为多智能体编排提供统一支持。
其五,在 AI 落地过程中,性能、安全性和成本常常是企业最关心的事情。为此,微软还在 Azure AI Foundry中引入了新一代“可观察性”功能,开发者可以在统一的仪表板中查看智能体的质量、响应时间、费用开销,甚至详细追踪内部执行逻辑。这将协助团队更放心地使用这些智能体系统。
此外,微软还推出了全新的 Foundry Observability 功能预览版,为智能体提供从开发到生产的全链路可观测性。开发者可以实时监控延迟、吞吐量、使用情况与输出质量,并查看每个智能体的推理过程和工具调用的详细日志。

Windows 大改革,WSL 重磅开源!
谈及微软,不得不提的一个操作系统那必然就是 Windows 了。在 Build 2025 大会上,微软再次强调了 Windows 在 AI 时代的重大角色。
其进一步推出了一项新计划:Windows AI Foundry,目标是把 Windows 打造成最适合构建 AI 应用的平台。
简单来说,Windows AI Foundry是微软内部用来开发 Windows Copilot、Recall(AI 记忆功能)、一键操作等 AI 功能的一整套工具和平台。目前,这些工具首次向开发者开放,而且覆盖范围不限于特定设备或芯片,无论你使用 CPU、GPU、NPU,甚至是在云端运行,都可以开发并部署自己的 AI 应用。

其中一个重大组件叫做 Foundry Local,它内置了一个已经优化好的模型库,开发者可以直接在本地运行这些开源模型,完全不依赖云端。列如微软自己的Phi-Silica小语言模型,未来将会直接内嵌在 Windows 操作系统中。如果你想让它做一些定制任务,只需加入一个 LoRA(轻量适配器),就能快速完成“微调”,而不需要再重新训练整套模型。
微软认为,Phi-Silica 有望改变 PC 上 AI 推理的格局,让本地运行 AI 模型变得像调用普通系统功能一样简单。而开发者将因此能构建出更贴近用户、响应更快的智能体验。
如果你正在构建自己的模型,可以使用 Windows ML,它也是内置的 AI 推理运行时,可在 CPU、GPU 和 NPU 之间提供简化高效的模型部署。
除了模型本身,微软还提供了一系列新的 API,让开发者可以将用户的本地数据转化成向量,嵌入模型中,并构建带有“上下文理解”的 AI 应用——列如混合式 RAG(检索增强生成)系统。而所有这一切都在用户设备上完成,不依赖云端,数据也不会上传,更符合隐私保护的需求。
为了让这些应用更智能地与系统打通,微软还宣布 Windows 将原生支持 MCP(模型上下文协议)。这意味着 Windows 将内置多个 MCP 服务,列如文件系统、设置、窗口管理等,开发者可以构建兼容 MCP 的应用,并通过官方注册表连接这些服务,微软也会对这些接口进行性能和安全审查,保障用户体验和数据安全。
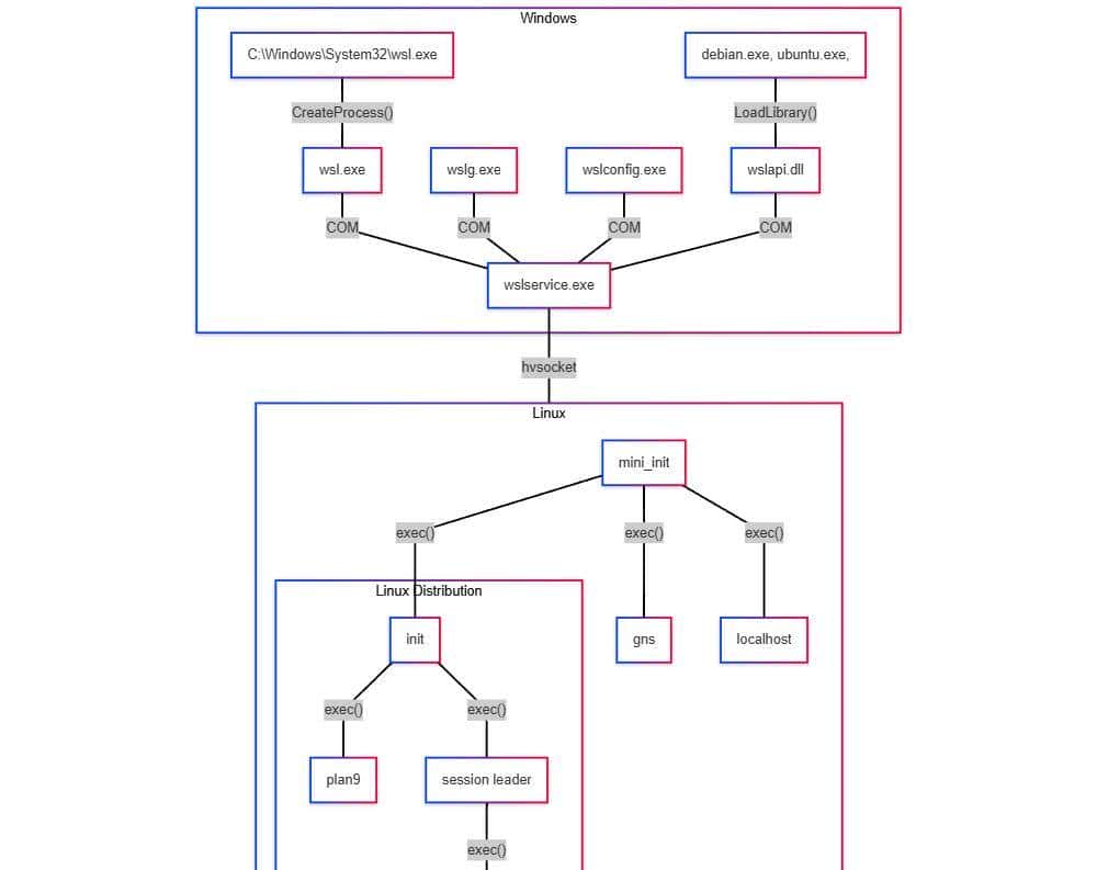
与此同时,令不少开发者颇为兴奋的是,Windows 正在深度拥抱开源,而其最新官宣的 WSL 完全开源就是一个很好的证明。

之所以想起来开源,微软表明,WSL 最早于 2016 年亮相,起初通过 Windows 内核中的 lxcore.sys 实现对 Linux 程序的支持,被称为 WSL 1。随着对兼容性的更高要求,微软在 2019 年推出 WSL 2,引入了完整的 Linux 内核,并陆续支持 GPU、图形界面和 systemd 等功能。

为了加快开发节奏,微软在 2021 年将 WSL 从 Windows 中剥离,作为独立包发布到 Microsoft Store,并在 2022 年推出稳定版 1.0。此后,微软持续迭代,推动用户全面转向新版本,并在 WSL 2.0.0 中带来了重大更新,包括网络镜像、代理支持和防火墙兼容等。
WSL 社区一直是其发展的核心动力,尽管此前无法访问源代码,许多开发者仍积极参与调试、反馈和功能提议。对此,纳德拉透露,实则早在项目刚启动时,社区就有人在代码仓库里提出希望开源 WSL 的请求。但当时 WSL 深度绑定在 Windows 系统镜像中,没法单独分离出来。如今,随着架构演进,微软终于实现了代码的“松耦合”,WSL 2 已经具备了独立运作的能力。
如今,WSL 开源后,社区终于可以直接贡献代码,这一变革有望进一步推动 Windows 成为跨平台开发的理想环境。

WSL 架构
值此,微软还“翻出当年的老帖子”,正式把它标记为“已解决”。


为网页带来更多的机器人
此次大会上,微软 CTO Kevin Scott 推出了一个开源项目——NLWeb(
https://github.com/microsoft/NLWeb),这是为了让网站更容易接入 AI 聊天机器人。

简单来说,只需几行代码,开发者就能在自己的网站上添加一个对话框和发送按钮,接入自己选择的 AI 模型,并结合自己的数据,快速实现“AI 聊天”的能力。列如,一个零售网站可以用 NLWeb 搭建一个推荐穿搭的机器人,协助顾客挑选适合出行的衣服;一个美食网站则可以创建一个聊天机器人,告知用户某道菜适合搭配什么其他菜式。
更进一步,如果网站愿意,还可以通过 NLWeb 把内容开放给支持 MCP 标准的 AI 平台使用。微软表明,希望 NLWeb能成为“智能体网络”(Agentic Web)里的 HTML—— 也就是说,就像 HTML 定义了网页的结构一样,NLWeb 可能会成为 AI 模型理解和使用网页内容的新基础。

数据
AI 技术的发展离不开大量数据的支撑,正如纳德拉所强调的:“数据层是每一个 AI 应用的核心。”
围绕这一点,微软正式宣布了多个重磅数据产品的更新。最受关注的是即将推出的 SQL Server 2025,目前其处于公开预览阶段。这是微软数据库系统的重大升级版本,它提供内置的可扩展 AI 功能,增强了开发人员的生产力,并与 Microsoft Azure 和 Microsoft Fabric 无缝集成——所有这些都在 SQL Server 引擎中使用熟悉的 T-SQL 语言实现。
但更值得注意的是,微软正在将数据能力与智能能力以前所未有的方式打通。例如,微软已将分布式数据库服务 Azure Cosmos DB、Azure Databricks直接集成进了 Foundry 智能体平台。这意味着开发者可以让智能体更自然地“记住”对话历史,让数据更高效地服务于 AI 智能体。
作为整个数据栈的核心,微软在两年前推出的 Fabric平台也持续演进。今年,Cosmos DB 也被纳入了 Fabric 体系。思考到 AI 模型处理的内容越来越多是文本、图像、音频等非结构化数据,这一整合显得尤为关键。用户目前可以在同一个平台上统一管理结构化和非结构化数据,并为 AI 应用做好准备。
更进一步,微软还将数字孪生构建器接入了 Fabric,用户通过可视化界面、甚至无代码方式,就能快速构建数字孪生系统。与此同时,微软还推出了OneLake 中的 AI 驱动型快捷转换(Shortcut Transformations),本质上就是一种智能 ETL(提取-转换-加载)工具。借助预构建的 AI 模块,列如语音转文本、情绪分析或摘要提取,用户只需几次点击即可完成复杂的数据预处理操作。
最后,微软还宣布了一项面向所有数据消费者的重磅功能:Copilot in Power BI。这个新功能允许用户直接通过对话形式与 Power BI 报告进行交互。你可以用自然语言提出问题,智能体会跨多个报表、模型,帮你提取数据并生成可视化分析。这项功能也将在 Microsoft 365 Copilot 中推出,进一步打通办公应用与数据分析的边界。

基础设施
在生成式 AI 爆发的今天,性能、延迟和成本几乎成了开发者们绕不开的三重挑战。纳德拉对此表明,目前的重点不只是让 AI“跑起来”,而是要在性能、能效和成本之间找到最佳平衡点。这意味着,不只是单点突破,而是要从芯片、系统软件到应用服务器,全链路地进行协同优化。
微软以“每美元每瓦特可以处理的 token 数量”为衡量指标,推进多个方向的技术跃迁:包括芯片工艺的演进、系统软件的调度优化、以及模型本身的架构革新。
纳德拉称,今年 Azure成为首个大规模上线 NVIDIA GB200 Grace Blackwell芯片的云平台。目前通过将多达72 个 NVLink 互联机架连接成集群,Azure 单套系统每秒能处理多达86.5 万个 tokens,创下了当前所有公有云平台中的最高吞吐纪录。
针对基础设施领域,似乎也没有人能比英伟达更有话语权了。基于此,纳德拉也于大会现场接入了与黄仁勋的对话:
纳德拉:Jensen,说到底,我们的共同目标就是为这个世界带来更多“智能”。某种程度上,我们追求的是——每花一美元、每用一瓦电,能带来尽可能多的计算能力。我很想听听你对这个方向的见解,也许可以从我们的老话题“摩尔定律”谈起。
黄仁勋:实则就在两年前,我们刚刚在 Azure 上合作打造了全球最大规模的 AI 超级计算机。这代表了计算方式的一次飞跃。你们在 Azure 上打造的新一代 AI 基础设施,加上我们在 CUDA 算法、模型架构方面的最新突破,让这套系统的性能相比过去的 Hopper 架构提升了 40 倍。这么大的提速,在短短两年内实现,真的超级惊人。
如果说硬件是“肌肉”,那软件的协同效应才是让整个系统跑起来的“神经系统”。我们依旧需要统一的架构和稳定的生态系统,这样开发者的投入才不会浪费——无论是训练模型的研究者,还是部署系统的企业客户。
纳德拉:你能不能谈谈在 Azure 上,如何通过任务的多样性和更高的资源利用率,进一步把价值发挥到极致?
黄仁勋:CUDA 的一个优势是它已经有庞大的用户群,另一个是它既可以加速,也具备高度通用性,适合各种工作负载。我们正在努力把像视频转码、图像处理这些任务的效率提升 20 倍甚至 50 倍。我们要做的,是确保整个数据中心的每一个任务、每一项资源都能被充分利用,真正实现物尽其用。
所以,这不仅仅是看“能生成多少 tokens”,更是看“在单位成本和功耗下,我们能加速多少种不同的AI任务”。而这一切,都离不开我们在硬件和软件两方面持续的协同创新。
感谢你们的合作、你们的领导力,也感谢我们共同的愿景——打造世界上最先进的 AI 基础设施。我信任,真正令人激动的时代,还在前面。
纳德拉:谢谢你,Jensen。实际上,我们正在 Azure 上部署全球最大规模的 GB200 超级计算机,这将是我们在性能和规模上的又一次飞跃。我们也超级期待将这些能力带给全球的开发者。
不过,AI 的底层基础,不只是部署几个 GPU 这么简单。每个 AI 应用除了需要算力,还需要高速的存储和网络——就像你不能只造一台发动机,而不管车轮和油箱一样。微软正在从网络、存储到计算资源,全方位提升 AI 系统的“效率曲线”。
在算力资源方面,微软去年推出了基于 Arm 架构的处理器 Cobalt,并迅速在内部产品中广泛使用,列如Microsoft Teams和Defender 安全系统都跑在这上面。
当然那也不是所有工作都适合放在公有云上。像有些场景对延迟超级敏感,或对数据位置控制要求极高,就需要“离用户更近”的计算资源。为此,微软的 Foundry Local 服务,让用户在本地也能运行和云上一样的 AI 能力,以此构建可离线运行的跨平台 AI 应用,将敏感数据存储在本地,并降低带宽成本。

利用 AI,加快科学发现
在大会的最后,纳德拉还特别提到的另一个重点领域——科学研究,或许才是未来几年最令人期待的方向之一。他认为,AI 带来的下一个重大飞跃,可能正是在科学本身的流程上。未来我们有望加快新材料、新药物、新分子的研发速度,而这一切的背后,是对科学发现方式的根本性重塑。
为了实现这一目标,微软今天推出了名为 Microsoft Discovery的全新平台,这是一个利用 Agentic AI“改变科学发现流程”的平台。可以把它看作是科学界的“Copilot”——就像 GitHub Copilot 重塑了软件开发、Microsoft 365 Copilot 改变了知识工作的方式一样,Discovery 则致力于为科学研究者打造一个专属的 AI 助手。
这个平台背后的核心,是微软最新的 Graph RAG知识引擎,它不仅能查找信息,更重大的是能理解科学领域中那些复杂、细致的知识结构。不管数据来自公开文献,还是来自生物制药公司等企业自己的私有数据库,Graph RAG 都能将其融会贯通。
这款系统已在微软自己的研究中展示了必定的潜力,官方数据显示,它协助研究者在大约 200 小时内发现了一种用于数据中心浸入式冷却的新型冷却剂——这一过程传统上需要数月或数年的时间。

Microsoft Discovery 构建在 Foundry 平台之上,背后运行的是一套高度专业化的“科学智能体”。这些智能体不是简单的自动化工具,而是能够进行深度推理、生成假设、运行模拟、根据结果进行反馈学习的科研助手。它们以迭代式的方式持续优化研究流程,更像是在参与科研本身的工作。正如微软所描述的那样:就像开发者有编码助手,科学家们也将拥有真正属于他们的“科研助手”。
以上就是本次 Build 2025 大会的亮点内容,那么你最为感兴趣的技术点是什么?欢迎下方留言分享你的见解。
📢 2025 全球产品经理技术大会
时间:2025 年 8 月 15–16 日
地点:北京·威斯汀酒店
2025 全球产品经理技术大会将汇聚互联网大厂、AI 创业公司、ToB/ToC 实战一线的产品人,围绕产品设计、用户体验、增长运营、智能落地等核心议题,展开 12 大专题分享,洞察趋势、拆解路径、对话未来。



华为逼得微软和英特尔无路可走了,系统和CPU又管齐下,微软和英特尔的末日已经开始倒计时
从令人震惊的“蓝屏事件”,到WIN11要把浏览内容存到境外,再到现在的全程监控计算机,充分说明微软是靠不住的、不可信任的。
华为应该走开放路线,至少不能做应用市场,这会把不少爱好者锁死。
完了,trae白折腾了….收费遥遥无期,会不会解散团队?
某厂又要谣谣领先了
谁还能相信米国人的开源?
微软看起来微软看起来有点慌啊
Copilot 一致都是404
敌对势力的东西不要用
敌人的东西会给你惊喜吗?能用暂且用着吧
收藏了,感谢分享
印度人加油,把微软搞臭才好。