极简导航
本机IP
记事本
网站导航
排行榜
极简导航
blog
收录投稿
在线工具
本机IP
高清壁纸
记事本
2FA验证器
计算器
文本对比
键盘测试
随机数生成
条形码生成
数字大小写
科学计算器
更多小工具
未登录
登录后即可体验更多功能
登录
注册
找回密码
网站导航
排行榜
极简导航
blog
收录投稿
在线工具
本机IP
高清壁纸
记事本
2FA验证器
计算器
文本对比
键盘测试
随机数生成
条形码生成
数字大小写
科学计算器
更多小工具
未登录
登录后即可体验更多功能
登录
注册
找回密码
首页
•
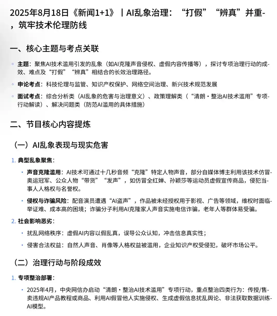
2025年8月18日《新闻1+1》丨AI乱象治理
2025年8月18日《新闻1+1》丨AI乱象治理
18小时前发布
ZzzOe卓_
0
0
0
“打假”“辨真”并重,筑牢技术伦理防线
#公务员考试#新闻1+1#申论素材#时政热点#面试备考 #公考热点整理#每天打卡#广东省考#国考#央视新闻#喜欢的点个关注吧
©
版权声明
文章版权归作者所有,未经允许请勿转载。
上一篇
没有更多了...
下一篇
没有更多了...
相关文章
没有相关内容!
暂无评论
暂无评论...
ZzzOe卓_
投稿者
1
0
0
0
2025年8月18日《新闻1+1》丨AI乱象治理
热门网站
日榜
周榜
月榜
天气预报
中国气象局提供权威的天气预报、气象预警、卫星云图、雷达图等专业服务产品
PaperWord
PaperWord免费论文查重,每天免费查重一篇,一键论文降重达标,一次查重五个报告,不泄露不上传,700万毕业生的选择,毕业安心有保障。更有超实惠论文套餐、限时查重全免活动就等你来体验
AI Ping
MaaSHub
AcFun
AcFun是国内首家弹幕视频网站,这里有全网独家动漫新番, 友好的弹幕氛围,有趣的UP主,好玩有科技感的虚拟偶像,年轻人都在用。
有道精品课
有道精品课是网易旗下的知名培优教育品牌,致力于培养未来更具竞争力的优秀少年。提供英语国际、语文人文、数学思维、编程、围棋、象棋等素养类课程,覆盖小学、初中、高中全学段。卓越师资、小班教学、培优体系,用专业方法帮助孩子长效提升
PPT超级市场
免费下载PPT模板与PPT作品,提供免费的PPT代做服务,提供一站式PPT(模板、定制、工具、教程)服务,有了它,一切制作PPT的烦恼都将成为过去!
查看完整榜单
热门文章
日榜
周榜
月榜
新
📢【產業動向】AI PC 正式抵達!
15小时前
11
logo设计|生物科技与字母的化学反应
4周前
8
WWDC2024苹果有什么新东西?
3周前
2
查看完整榜单
标签云
网址
网址
文章
软件
书籍