AI大数据—电商数据不会用?一招解决
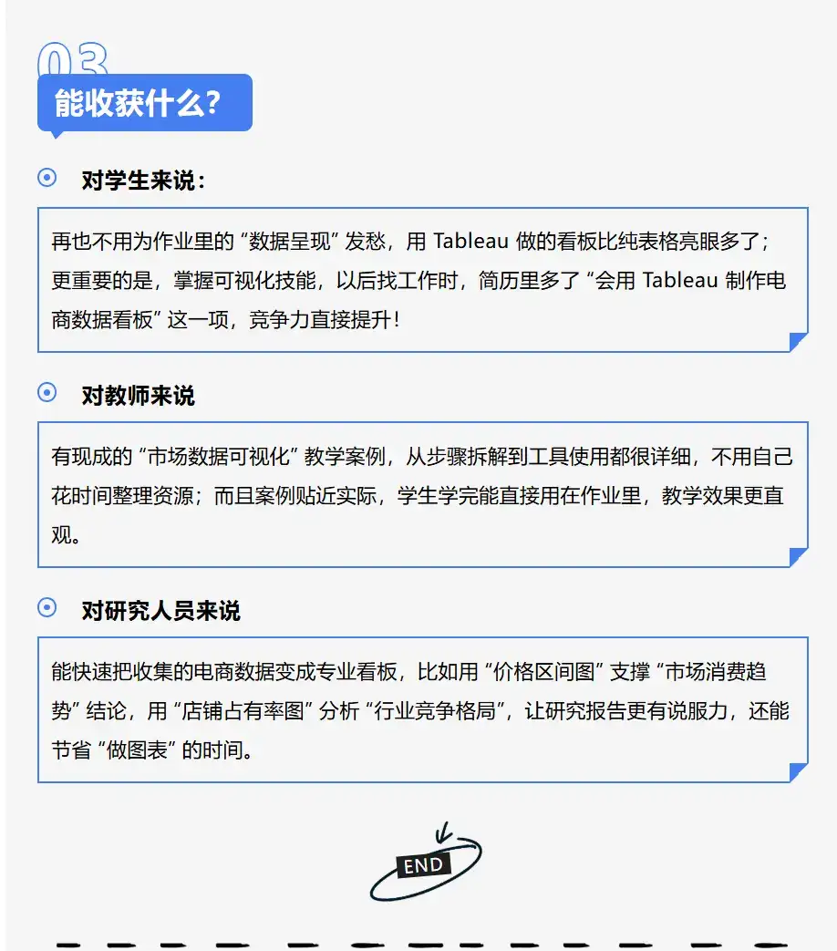
第7集 | 。抓完淘宝电商数据,却对着满屏表格懵圈?想直观展示数据,教学、作业、研究缺亮眼图表?别愁!「市场数据分析机器人」实操课来啦!聚焦数据可视化,用 Tableau 搞定杂乱数据: 数据预处理:教你统一格式、计算数值,搞定抓取的 Excel 数据 3 类核心图表:拖拽操作做城市销售额占比图(带动态筛选)、价格区间分布图、店铺市场占有率图,0 代码上手 看板整合:把图表拼成互动看板,加筛选按钮,数据结论一眼看透!学生做作业更亮眼,教师有现成教学案例,研究人员报告更有说服力,还能 get 职场刚需技能!想解锁?预约视频号杰科力AI科研,具体上课时间待通知,手把手教你把数据变直观!





© 版权声明
文章版权归作者所有,未经允许请勿转载。





AI大数据—电商数据不会用?一招解决。抓完淘宝电商数据,却对着满屏表格懵圈?想直观展示数据,教学、作业、研究缺亮眼图表?别愁!「市场数据分析机器人」实操课来啦!聚焦数据可视化,用 Tableau 搞定杂乱数据: 数据预处理:教你统一格式、计算数值,搞定抓取的 Excel 数据 3 类核心图表:拖拽操作做城市销售额占比图(带动态筛选)、价格区间分布图、店铺市场占有率图,0 代码上手 看板整合:把图表拼成互动看板,加筛选按钮,数据结论一眼看透!学生做作业更亮眼,教师有现成教学案例,研究人员报告更有说服力,还能 get 职场刚需技能!想解锁?预约视频号杰科力AI科研,具体上课时间待通知,手把手教你把数据变直观!#电商数据 #AI大数据 #数据分析技巧 #学术干货 #全国高校经济决策虚仿实验大赛 @杰科力AI科研