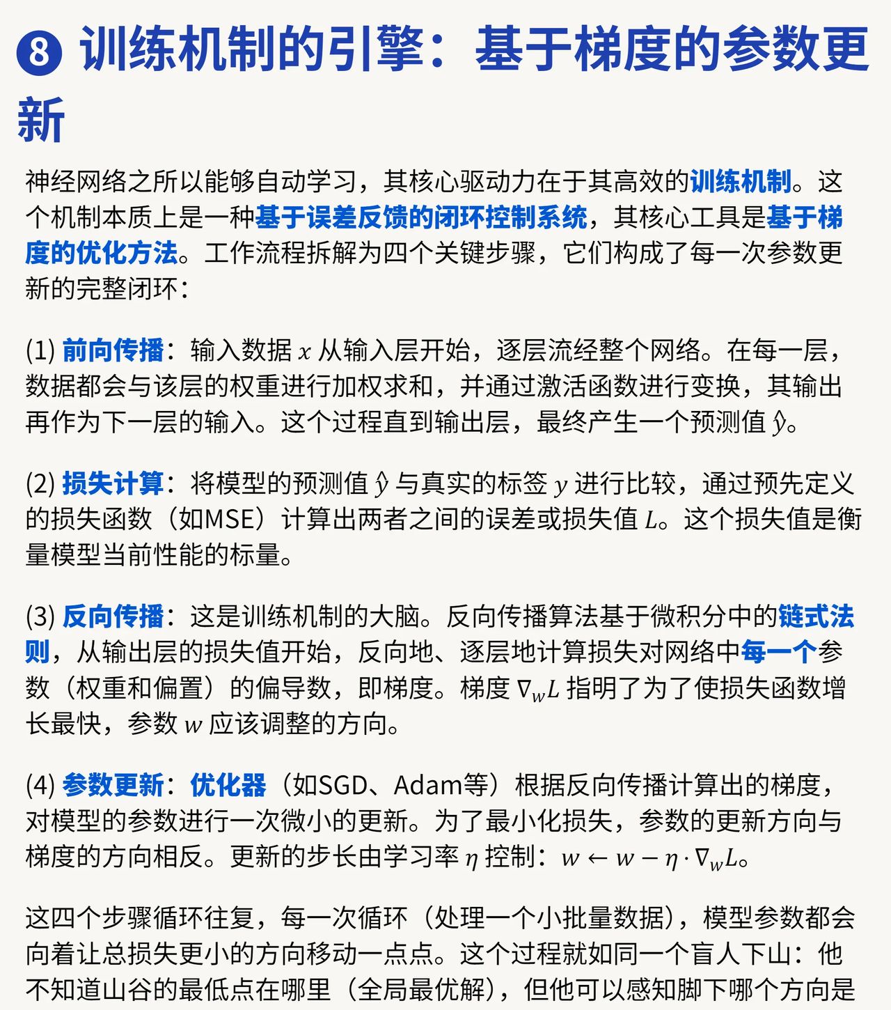
。 一个线性变换加一个偏置。这种最简单的结构,正是线性回归网络。它既是现代神经网络的雏形,也是一切深度结构的构建积木,线性回归是整个神经网络体系中最早形成的浅层网络结构。蕴含着“从数据中学习”、“表明与变换”、“损失与优化”等一系列贯穿整个深度学习领域的根本思想。 目录 线性回归的学习:从数据中学习规则与表明 几何视角下的线性回归:寻找最佳投影方向 线性回归网络的数学表达 从损失函数到训练目标:反馈信号的本质 PyTorch 实现 线性回归的神经网络视角 几何视角与流形展开:神经网络如何解开纸团? 训练机制的引擎:基于梯度的参数更新 




















© 版权声明
文章版权归作者所有,未经允许请勿转载。





写的真好
写得不错