产品拆解|Grok:幽默感+专业度双引擎

全能 AI 聚合平台 免费

一站式接入主流 AI 大模型,支持对话 · 生图 · 生视频,即开即用

ChatGPT Claude Gemini Grok DeepSeek 通义千问 Ollama
AI对话 AI生图 AI视频
免费使用 →

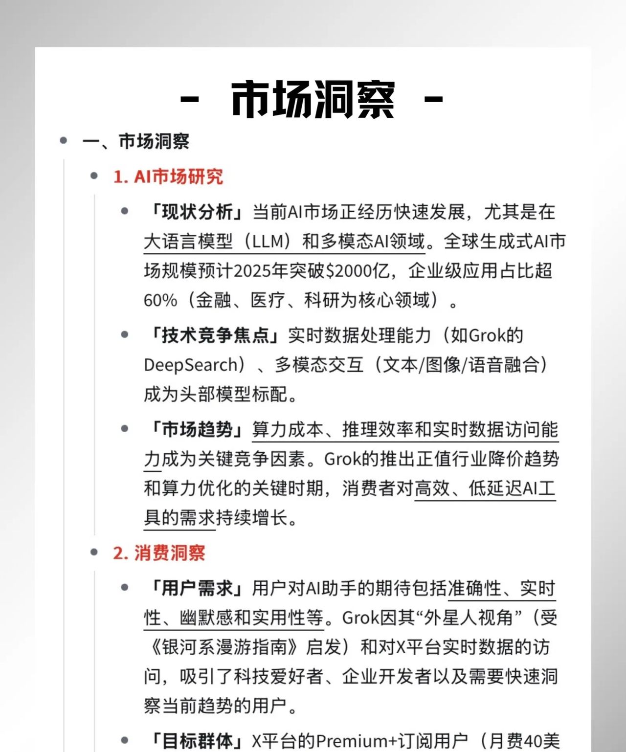
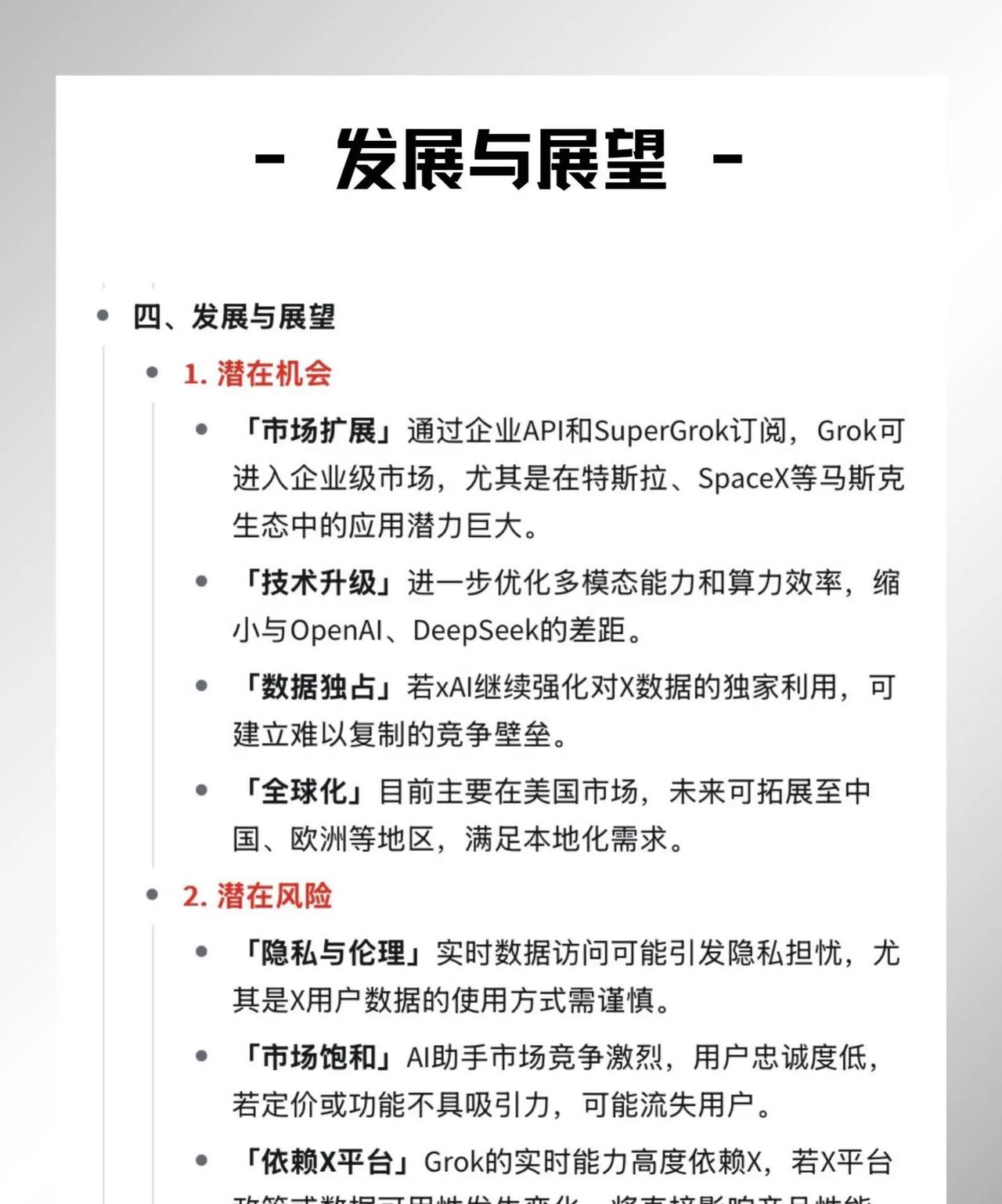
。今天拆解的是一款风格超级独特的 AI 助手——Grok。由 xAI 团队打造,接入 X 平台实时数据,回答又快又“有梗”。主打“幽默+专业”的双核体验,既能辅助编程、搜索资料,也能成为你的聊天搭子! 产品拆解 Grok:幽默感+专业度双引擎
产品拆解 Grok:幽默感+专业度双引擎
产品拆解 Grok:幽默感+专业度双引擎
产品拆解 Grok:幽默感+专业度双引擎
产品拆解 Grok:幽默感+专业度双引擎
产品拆解 Grok:幽默感+专业度双引擎
产品拆解 Grok:幽默感+专业度双引擎
产品拆解 Grok:幽默感+专业度双引擎
产品拆解 Grok:幽默感+专业度双引擎

© 版权声明

相关文章

暂无评论

none
暂无评论...