一、AI短剧概念介绍与发展趋势
1.1 什么是AI短剧
AI短剧是指利用人工智能技术,从剧本创作、角色设计、画面生成、配音合成到视频剪辑与发布运营的全流程自动化或半自动化短内容生产模式。这类短剧一般时长在1-10分钟之间,聚焦强情节、快节奏、高情绪密度的故事表达,广泛应用于短视频平台、社交媒体及海外内容市场。
随着AIGC(AI Generated Content)技术的成熟,AI短剧正从“工具辅助”迈向“智能代理”阶段。2026年,“短剧Agent”概念兴起,单人创作者可通过一个集成化AI系统完成整体制作,实现真正意义上的创作平权。过去依赖团队协作的拍摄、剪辑、配音等环节,如今借助AI工具链即可高效完成,极大降低了内容创作门槛。
1.2 发展趋势:从野蛮生长到精品深耕
早期AI短剧以低成本、高产量为特征,大量改编网文IP,聚焦在玄幻、甜宠、重生等同质化题材,导致内容粗糙、观众审美疲劳。进入2026年,行业迎来转折点——精品化与垂直化成为主流趋势。
平台方和资本开始推动内容升级,鼓励原创故事、精细分镜与高质量视觉呈现。AI漫剧不再只是“文字转动画”,而是融合风格化美术、情感化配音与电影级运镜的新形态数字内容。同时,垂直领域如职场、悬疑、科幻、教育类短剧逐渐崛起,满足细分用户需求。
此外,AI短剧的商业化路径日益清晰:
- 出海变现:通过多语言AI配音与字幕翻译,将国内优质内容投放至YouTube、TikTok、Resso等海外平台,利用广告单价差异获取汇率差收益。
- 商业定制服务:为品牌方制作AI宣传片,提供代运营解决方案。
- 知识产品输出:将成熟制作流程封装为课程体系,服务于行业新人,形成可持续的生态闭环。
二、主流AI工具推荐
2.1 剧本创作工具
AI剧本生成工具可根据输入的题材、风格、人物设定自动生成剧情框架与分镜思路,显著提升创作效率。
- 文升智链AI短剧平台:支持一键将文案转化为多集短剧脚本,适合无剧本基础的新手快速上手。
- Seedance 2.0:具备“破圈”级叙事能力,能生成具有情感张力和结构完整性的剧本,尤其擅长都市情感与悬疑类题材。
- Jasper / Sudowrite:国际主流AI写作工具,适用于英文剧本创作,支持角色性格建模与对话优化。
使用技巧:输入提示词时应明确“题材+风格+核心冲突+结局倾向”,例如:“现代都市爱情,轻喜剧风格,女主被误认为小三,最终误会解除,HE结局”。
2.2 图像生成工具
用于生成静态画面(静帧),是后续视频生成的基础。
- Midjourney:擅长艺术风格化图像生成,可通过参数控制宽高比(–ar)、风格化强度(–s)、混乱度(–c)等,生成赛博朋克、水墨风、写实等多种风格画面。
- Stable Diffusion:开源可控性强,支持固定Seed值确保角色一致性,适合批量生成场景图。
- DALL-E 3:与文本理解结合紧密,适合根据详细描述生成高度还原的图像。
实操提议:编写提示词时需包含“场景描述+风格关键词+细节参数”,如“夜晚城市街道,霓虹灯闪烁,穿红色风衣的女子回眸,赛博朋克风格,8K高清,–ar 9:16 –s 750”。
2.3 视频生成工具
将静态图像转化为动态视频,添加运动轨迹、转场效果与镜头语言。
- Runway Gen-2:支持基于图像或文本生成视频,可调节运动强度(Motion Scale)、帧率(24/30fps),实现流畅动作过渡。
- Pika Labs:操作简便,适合新手,支持关键帧设定与镜头推拉缩放。
- Kaiber:擅长音乐驱动视频生成,适合搭配背景音乐制作情绪化短片。
注意事项:避免过度运动导致画面失真;提议先导出低分辨率预览,确认动作逻辑后再渲染高清版本。
2.4 配音与音效工具
AI语音合成技术已能实现多音色、多情感表达,匹配不同角色与剧情氛围。
- ElevenLabs:提供数十种自然人声,支持情感调节(愤怒、悲伤、喜悦等),可精准控制语速、停顿与重音。
- Resemble AI:支持创建专属声音模型,适合打造品牌角色声线。
- Microsoft Azure Neural TTS:中文表现优秀,发音清晰,适合旁白与解说类内容。
进阶用法:为同一角色设定固定音色ID,保证全剧声音统一;配合SRT字幕文件自动对齐音频时间轴。
三、剧本创作方法与技巧
3.1 结构设计:三幕式+情绪峰值
AI短剧虽短,仍需遵循基本叙事结构。推荐采用“三幕式”框架:
- 第一幕(开端):15秒内建立人物身份与核心矛盾,如“外卖员收到百万转账”。
- 第二幕(发展):展开冲突,设置反转,制造悬念,保持每30秒一个情绪波动点。
- 第三幕(高潮与结局):解决矛盾,给出意料之外情理之中的收尾,强化记忆点。
技巧:使用“钩子前置”原则,开头即抛出最强戏剧点;结尾留有余韵或埋下续集伏笔。
3.2 人物塑造:标签化+共情点
观众对角色的记忆源于鲜明标签。例如:“穿旧皮夹克的退伍兵”、“总戴耳机的社恐程序员”。在此基础上加入共情元素,如“偷偷资助山区儿童”,增强情感连接。
AI生成时可设定角色档案:姓名、年龄、职业、性格特质、口头禅、目标与恐惧,供后续分镜与配音调用。
3.3 分镜脚本撰写
分镜是连接剧本与视觉的关键桥梁。每个镜头应包含:
- 镜头编号
- 场景描述(时间、地点、环境)
- 人物动作与表情
- 对白或旁白
- 音效提示(如“雷声骤起”)
- 提议画面风格(如“暗调胶片感”)
示例:
镜头03|雨夜天桥下|男主蜷缩角落,手中紧握一张泛黄照片,雨水打湿边缘|低声呢喃:“你说过会回来的……”|音效:淅沥雨声+远处警笛|风格:冷色调,手持摄影晃动感
此脚本可直接用于图像生成工具输入,确保视觉一致性。
四、视频生成完整流程
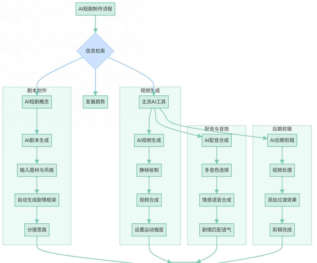
4.1 流程概览
AI短剧制作并非单一工具操作,而是一套协同工作流。以下是标准化流程:

AI短剧制作完整流程示意图
该流程涵盖七个核心阶段:剧本构思 → 分镜设计 → 静帧生成 → 视频生成 → 配音合成 → 音效叠加 → 剪辑成片 → 发布运营。
4.2 实操步骤详解
步骤一:剧本输入与分镜拆解
将AI生成或手动撰写的剧本按镜头拆分为独立段落,每段对应一个画面场景。使用表格整理如下:
|
镜头 |
场景 |
动作描述 |
对白 |
风格关键词 |
|
01 |
医院走廊 |
女主奔跑,护士闪避 |
“让我进去!” |
紧张,手持晃动,冷光 |
|
02 |
病房内 |
男主躺在病床,心电图平直 |
无声 |
慢镜头,蓝调滤镜 |
步骤二:静帧批量生成
基于分镜表,使用Midjourney或Stable Diffusion批量生成图像。关键要点:
- 固定主要角色的Seed值,确保外貌一致;
- 使用一样风格关键词维持整体美术统一;
- 输出分辨率不低于4K,适配竖屏9:16比例。
可编写自动化脚本,将分镜描述逐条传入绘图API,提升效率。
步骤三:视频动态化处理
将生成的静帧图导入Runway Gen-2或Pika,设置以下参数:
- Motion Scale:5–8(中等运动强度,避免畸变)
- Frame Rate:30fps(保证流畅度)
- Duration:每段3–8秒(符合短视频节奏)
对于需要复杂动作的镜头(如打斗、追逐),提议生成多个候选版本,人工筛选最优结果。
步骤四:镜头衔接与转场
使用CapCut或Premiere Pro进行初步剪辑:
- 添加淡入淡出、滑动、缩放等转场效果;
- 控制节奏,紧张情节加快剪辑频率,抒情段落延长停留时间;
- 标记音频插入点,便于后期同步配音。
五、配音与音效处理方法
5.1 AI配音生成
根据角色设定选择合适音色。例如:
- 成熟男性角色:低沉稳重,语速适中
- 少女角色:清脆明亮,略带跳跃感
- 反派角色:缓慢低语,带有压迫感
在ElevenLabs中输入对白文本,调整“Stability”(稳定性)与“Expressiveness”(表现力)滑块,试听并导出MP3文件。
技巧:对长句进行分段生成,避免AI断句错误;可在句末添加呼吸声增强真实感。
5.2 背景音乐与环境音效
音效是营造沉浸感的关键。推荐资源库:
- FreeSound.org:免费环境音效下载,如雨声、脚步声、开关门等。
- Epidemic Sound:商用授权音乐库,分类细致,适合匹配情绪。
- Artlist:高质量原创配乐,支持按情绪(Sad, Epic, Romantic)筛选。
应用原则:
- 开场使用渐强音乐吸引注意力;
- 冲突爆发时叠加鼓点或低频震动;
- 情感高潮处音乐与画面同步达到顶点;
- 结尾音乐缓缓收尾,引导情绪回落。
5.3 多轨混音处理
使用Audition或GarageBand进行多轨编辑:
- 主音轨:对白(居中,音量最大)
- 背景音乐轨:左右均衡,音量控制在-20dB以下
- 音效轨:按空间位置分布(如左侧脚步声)
导出前进行响度标准化(LUFS值控制在-14至-16之间),确保各平台播放音量一致。
六、后期剪辑技巧
6.1 剪辑软件选择
- 新手友善:CapCut(剪映国际版),内置AI字幕、自动踩点、美颜滤镜。
- 专业进阶:Adobe Premiere Pro + After Effects,支持高级调色与特效合成。
- 全流程整合:Descript,可实现“文本编辑驱动视频剪辑”,修改字幕即同步更改画面。
6.2 关键剪辑技法
- J-cut与L-cut:音频先入或后出,实现自然过渡。例如,下一场景对话提前0.5秒响起,引导观众预期。
- 跳切规避:若同一角色连续说话,中间插入反应镜头或空镜,避免视觉跳跃。
- 色彩分级:使用LUT预设统一全片色调,如“电影青橙调”“复古胶片感”。
- 字幕样式:字体简洁易读,颜色与背景对比明显,出现时间与语音严格对齐。
6.3 输出设置
- 格式:MP4(H.264编码)
- 分辨率:1080×1920(竖屏)或1920×1080(横屏)
- 码率:8–12 Mbps(高清不压缩)
- 文件大小:控制在500MB以内,适配移动端上传
七、发布与运营提议
7.1 平台选择策略
- 国内主战场:抖音、快手、小红书——适合情感类、爽文类、反转剧。
- 海外潜力区:YouTube Shorts、TikTok、Instagram Reels——接受多元文化内容,广告分成可观。
- 垂直社区:B站、豆瓣小组——适合实验性、艺术性强的作品积累口碑。
7.2 内容发布技巧
- 黄金发布时间:国内晚8–10点,海外根据目标地区时区调整(如美国东部时间下午5点)。
- 标题与封面:使用强冲突文案,如“她打开保险柜,发现丈夫的秘密账本”;封面突出人物表情与关键道具。
- 标签优化:添加#AI短剧 #情感故事 #反转剧情 等热门标签,提高推荐概率。
7.3 数据分析与迭代
发布后关注核心指标:
- 完播率(目标>40%)
- 互动率(点赞/评论/转发占比)
- 推荐流量来源
根据数据反馈优化后续作品:完播率低则压缩前5秒节奏;互动少则加强结尾引导提问。
7.4 商业化路径拓展
- 平台分成:开通YouTube Partner Program、抖音中视频计划。
- 品牌合作:接洽与内容调性相符的品牌植入,如手机、饮品、APP推广。
- IP衍生开发:将受欢迎角色发展为系列剧、漫画或数字藏品。
结语
AI短剧的时代已经到来。它不再是未来设想,而是当下每一个创作者都能触达的现实工具。从一个人一台电脑,到完成一部堪比专业团队出品的短剧,技术正在重塑内容生产的边界。掌握这套AI驱动的创作流程,不仅意味着效率的飞跃,更代表着一种全新的表达自由。无论你是故事爱好者、自媒体从业者,还是希望探索副业可能性的普通人,目前都是切入这一赛道的最佳时机。让AI成为你的协作者,把想象力变为看得见的作品,在这个人人皆可创作的时代,发出属于你的声音。

