HashMap 是 Java 中最常用的集合类之一,核心作用是键值对(Key-Value)存储与快速查询。而 put(K key, V value) 方法作为其核心操作,背后藏着哈希表的经典设计思想 ——“数组 + 链表 / 红黑树” 的组合结构。今天我们就结合 JDK 1.8 的源码,一步步拆解 put 方法的完整过程,做到不仅知其然,更知其所以然。

HashMap 的 “底层骨架”
在看 put 方法前,必须先明确 HashMap 的存储结构,否则源码会看得云里雾里:
核心容器:
一个名为 table 的数组(官方叫 “哈希桶数组”),数组的每个元素是一个 “节点”(Node<K,V>)。
节点的两种形态:
链表节点(Node):当多个键哈希后落到同一个数组位置(哈希冲突)时,用链表串联这些节点;
红黑树节点(TreeNode):当链表长度超过阈值(默认 8),且数组长度≥64 时,链表会转为红黑树(提高查询效率,从 O (n) 降到 O (log n))。
关键参数:
capacity:数组长度(默认初始值 16,必须是 2 的幂);
loadFactor:负载因子(默认 0.75),用于判断是否需要扩容;
threshold:扩容阈值(capacity * loadFactor),当元素个数超过这个值,数组会扩容为原来的 2 倍。
put 方法源码总览(JDK 1.8)
贴出简化后的核心源码(去掉异常处理、调试代码等冗余部分)
public V put(K key, V value) {
// 核心:调用 putVal 方法,第一个参数是 key 的哈希值(经过二次哈希优化)
return putVal(hash(key), key, value, false, true);
}
// 真正实现 put 逻辑的核心方法
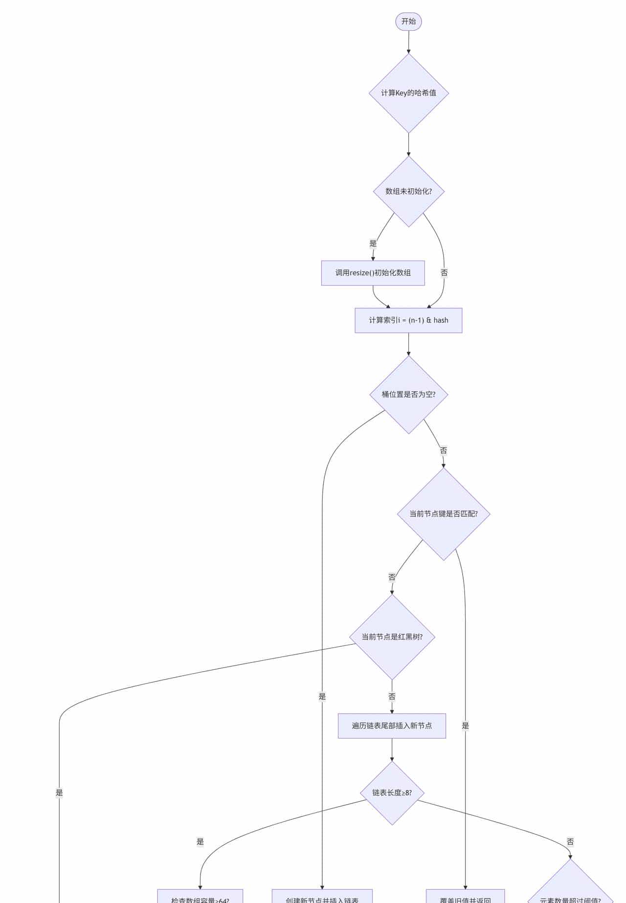
final V putVal(int hash, K key, V value, boolean onlyIfAbsent, boolean evict) {
Node<K,V>[] tab; Node<K,V> p; int n, i;
// 1. 初始化:如果数组 table 为空或长度为 0,先扩容(第一次 put 时触发)
if ((tab = table) == null || (n = tab.length) == 0)
n = (tab = resize()).length;
// 2. 计算数组索引,找到对应的哈希桶:i = (n-1) & hash(关键!)
// 如果桶为空,直接新建节点放入桶中
if ((p = tab[i = (n - 1) & hash]) == null)
tab[i] = newNode(hash, key, value, null);
else { // 3. 哈希冲突:当前桶已有节点(p 是桶中第一个节点)
Node<K,V> e; K k;
// 3.1 情况1:桶中第一个节点的 key 与传入 key 完全一致(哈希值+equals 都相等)
if (p.hash == hash && ((k = p.key) == key || (key != null && key.equals(k))))
e = p; // 记录这个重复的节点
// 3.2 情况2:当前桶是红黑树结构
else if (p instanceof TreeNode)
// 调用红黑树的插入方法
e = ((TreeNode<K,V>)p).putTreeVal(this, tab, hash, key, value);
// 3.3 情况3:当前桶是链表结构
else {
// 遍历链表,找重复 key 或插入尾部
for (int binCount = 0; ; ++binCount) {
// 3.3.1 遍历到链表尾部,没有重复 key,新建节点插入尾部
if ((e = p.next) == null) {
p.next = newNode(hash, key, value, null);
// 链表长度超过 8,触发“链表转红黑树”检查
if (binCount >= TREEIFY_THRESHOLD - 1)
treeifyBin(tab, hash);
break;
}
// 3.3.2 遍历中找到重复 key(哈希值+equals 都相等)
if (e.hash == hash && ((k = e.key) == key || (key != null && key.equals(k))))
break;
// 移动到下一个节点,继续遍历
p = e;
}
}
// 4. 处理重复 key:如果找到重复节点 e
if (e != null) {
V oldValue = e.value;
// onlyIfAbsent 为 false(默认)时,用新值覆盖旧值
if (!onlyIfAbsent || oldValue == null)
e.value = value;
// 访问后回调(LinkedHashMap 用,HashMap 中是空实现)
afterNodeAccess(e);
return oldValue; // 返回旧值
}
}
// 5. 统计修改次数(用于快速失败机制)
++modCount;
// 6. 检查是否需要扩容:元素个数超过阈值
if (++size > threshold)
resize();
// 插入后回调(LinkedHashMap 用)
afterNodeInsertion(evict);
return null; // 无重复 key 时,返回 null
}
逐步骤拆解 put 方法核心流程
我们按源码执行顺序,把 put 过程拆成 6 个关键步骤,每个步骤都讲清 “为什么这么做” 和 “底层原理”。
步骤 1:计算 Key 的哈希值(hash (key) 方法)
put 方法第一步不是直接存数据,而是先对 key 做 “哈希计算”—— 目的是把任意类型的 key(列如 String、Integer)转换成一个整数,后续用这个整数定位数组索引。
JDK 1.8 的 hash 方法实现:
static final int hash(Object key) {
int h;
// 逻辑:key 为 null 时哈希值是 0;否则先拿 key 的 hashCode,再做“二次哈希”
return (key == null) ? 0 : (h = key.hashCode()) ^ (h >>> 16);
}
这里有两个关键知识点:
- key 可以为 null:HashMap 允许 key 为 null,且固定存放在数组索引 0 的位置(由于 hash (null) = 0);
- 二次哈希的意义:h ^ (h >>> 16) 是把 key.hashCode() 的高 16 位和低 16 位做 “异或运算”。为什么要这么做?
①后续定位数组索引用的是 (n-1) & hash(n 是数组长度,2 的幂),这个运算本质是 “取 hash 的低 k 位”(k 是 n 的二进制位数,列如 n=16 时取低 4 位);
②如果只用到低 k 位,高 16 位的信息会被浪费,容易导致哈希冲突(列如两个 key 的 hashCode 低 4 位一样,但高 16 位不同);
③二次哈希让高 16 位参与运算,相当于 “混合” 了高低位信息,减少哈希冲突的概率。
步骤 2:数组初始化(第一次 put 时触发)
HashMap 刚创建时,table 数组是 null(懒加载),第一次调用 put 时才会初始化数组:
if ((tab = table) == null || (n = tab.length) == 0)
n = (tab = resize()).length;
这里的 resize() 方法既是 “初始化数组”,也是 “扩容数组” 的核心方法:
- 初始化时,数组长度默认设为 16(DEFAULT_INITIAL_CAPACITY = 1 << 4);
- 同时计算扩容阈值 threshold = 16 * 0.75 = 12(默认负载因子 0.75)。
步骤 3:计算数组索引,定位哈希桶
拿到 key 的哈希值后,下一步是确定 “这个 key 应该存在数组的哪个位置”—— 即计算索引 i:
i = (n - 1) & hash
这里的 n 是数组长度(必须是 2 的幂),为什么不用 hash % n 取模,而用 (n-1) & hash?
- 效率更高:位运算(&)比取模运算(%)快得多;
- 结果等价:当 n 是 2 的幂时,hash % n 和 (n-1) & hash 的结果完全一样(列如 n=16,n-1=15(二进制 1111),& hash 就是取 hash 的低 4 位,和取模 16 效果一样)。
举个例子:
- 数组长度 n=16(二进制 10000),n-1=15(二进制 01111);
- 假设 hash=100(二进制 01100100);
- 100 & 15 = 4(二进制 00000100),索引就是 4,对应数组第 5 个位置(从 0 开始)。
定位到索引后,分两种情况:
- 情况 A:该索引位置的桶为空(tab[i] == null):直接新建一个链表节点(Node)放入桶中,这一步没有哈希冲突;
- 情况 B:该索引位置的桶不为空(tab[i] != null):发生哈希冲突,需要进一步处理(步骤 4 详细说)。
步骤 4:处理哈希冲突(链表 / 红黑树插入)
哈希冲突是指 “不同的 key 经过哈希计算后,得到的索引一样”,HashMap 用 “链表 + 红黑树” 解决冲突:
4.1 先检查是否存在重复 Key
遍历当前桶中的节点,判断是否有 “和传入 key 完全一样” 的节点。
判断标准是哈希值相等 + equals 方法返回 true:
- 如果找到重复 key:记录该节点(e = 重复节点),后续用新值覆盖旧值(步骤 5);
- 如果没找到重复 key:继续插入新节点。
这里要注意:哈希值相等 ≠ key 相等,但 key 相等 → 哈希值必定相等(equals 方法和 hashCode 方法的约定)。所以必须先判断哈希值,再用 equals 确认,避免误判。
4.2 分结构插入新节点
根据桶的结构(链表 / 红黑树),插入新节点的方式不同:
(1)桶是红黑树结构(p instanceof TreeNode)
当链表长度超过 8,且数组长度≥64 时,链表会转为红黑树(treeifyBin 方法处理)。此时调用红黑树的 putTreeVal 方法插入节点:
- 红黑树会保持 “平衡” 特性,插入和查询效率都是 O (log n);
- 如果插入后红黑树的节点数少于 6(UNTREEIFY_THRESHOLD = 6),会转回链表(避免红黑树的维护成本)。
(2)桶是链表结构
遍历链表,找到插入位置:
- 遍历到链表尾部(e = p.next == null):新建节点插入尾部(尾插法,JDK 1.8 改为尾插法,解决 1.7 头插法在扩容时的循环链表问题);
- 插入后检查链表长度:如果长度≥8(binCount >= TREEIFY_THRESHOLD – 1,TREEIFY_THRESHOLD=8),调用 treeifyBin 方法尝试转为红黑树;
注意:treeifyBin 不会直接转树!如果数组长度<64,会先扩容数组(让元素分散),只有数组长度≥64 才会转红黑树(由于数组太小,转树收益不大)。
步骤 5:处理重复 Key(覆盖旧值)
如果步骤 4 中找到重复 key 的节点(e != null),则用新值覆盖旧值,并返回旧值:
if (e != null) {
V oldValue = e.value;
if (!onlyIfAbsent || oldValue == null)
e.value = value; // 覆盖旧值
afterNodeAccess(e);
return oldValue; // 返回旧值,让调用者知道之前的 value
}
这里的 onlyIfAbsent 参数是 put 方法的隐藏参数(默认 false):
- 若设为 true:只有当旧值为 null 时才覆盖(列如 putIfAbsent 方法就是调用 putVal(hash, key, value, true, true));
- 若为 false(默认):无论旧值是否为 null,都用新值覆盖。
步骤 6:检查扩容(元素个数超过阈值)
插入新节点后,会检查当前元素个数(size)是否超过扩容阈值(threshold):
if (++size > threshold)
resize(); // 扩容
resize() 方法的核心逻辑:
- 新建一个数组,长度是原来的 2 倍(列如从 16 扩到 32);
- 重新计算扩容阈值(newThreshold = newCapacity * loadFactor,列如 32*0.75=24);
- 把原来数组中的所有节点,重新计算索引后迁移到新数组中(JDK 1.8 优化了迁移逻辑,避免了 1.7 中的死循环问题)。
为什么要扩容?
- 负载因子(0.75)是 “时间和空间的平衡”:负载因子太大,数组利用率高,但哈希冲突概率增加;负载因子太小,哈希冲突少,但数组浪费空间;
- 扩容后数组长度翻倍,节点会重新分散到更多的桶中,减少哈希冲突,保证查询效率。
总结:put 方法的完整流程图
用一张图概括整个过程,一目了然:

关键面试 / 避坑点
1.key 为什么要重写 equals 和 hashCode?
- 如果只重写 equals 不重写 hashCode:可能导致两个 equals 相等的 key,哈希值不同,存入不同的桶,无法触发重复 key 覆盖;
- 如果只重写 hashCode 不重写 equals:可能导致两个哈希值一样的 key,equals 不相等,存入同一个桶的链表 / 红黑树中,无法识别重复 key。
2.JDK 1.7 和 1.8 的 HashMap put 方法区别?
- 结构:1.7 是 “数组 + 链表”,1.8 是 “数组 + 链表 / 红黑树”;
- 插入方式:1.7 是头插法(扩容时可能出现循环链表),1.8 是尾插法;
- 扩容迁移:1.7 需重新计算哈希值,1.8 利用位运算优化(新索引要么是原索引,要么是原索引 + 旧数组长度)。

