网上没有直接找到对应W5500直连没有网络变压器PHY对PHY直连RTL8305NB的设计的参考电路。但是根据零散的资料和一些参考跟着模仿和调试最终已经验证设计的电路是可用且稳定的。现记录一下给一些遇到同样问题的网友做一个参考答案!
基础知识:
网口 PHY 芯片对 TX 和 RX 信号有两种驱动方式:电压驱动和电流驱动。不
同的驱动方式决定了 PHY 在与变压器连接的时候,变压器的中心抽头的接法。
电流驱动型的PHY,变压器的中心抽头接电源,电源大小即为PHY芯片的UTP
端口电压;电压驱动型的 PHY,变压器的中心抽头接电容到地。
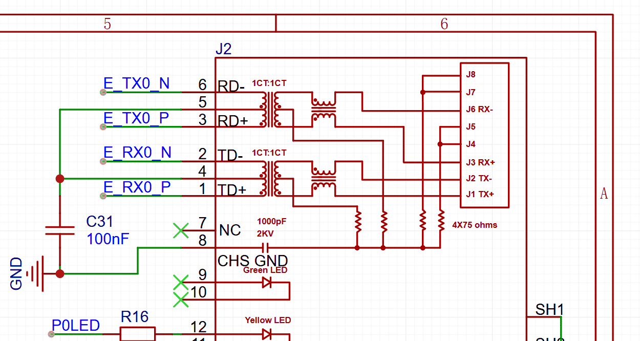
官方参考DEMO原理图

RTL8305NB这款网络HUB芯片是电压型其中心抽头经过电容接到地,所以这里我们需要进行修改,其他参数可以保持一致。
最终电路原理图

注意点:
1. 经过测试必须选择6.8nF才可以进行通讯,100nf只能检测到网线连接日志有Link但是无法通讯拿到DHCP的IP改成6.8后则正常了
2. TX端需要增加到3.3V的上拉,实测如果省掉则无法识别到网线插入日志无Link状态
3. W5500没有MDI的极性反转,需要RTL8305NB的RX对W5500的TX、TX也一样。但是P和N需要相同连接一起。
在设计RTL8305NB的网口RJ45的时候也需要进行极性反转,这样可以兼容W5500这种不支持MDI极性反转的芯片,否则使用RJ45和网线依然无法通讯。
扩展知识: 网线标准

就上面说的如果RTL8305NB的RJ45没有做极性反转则需要交叉网线
RTL8305NB已经做了极性反转的RJ45网口连接原理图如下:

网络延迟和丢包测试
使用ESP32官方DEMO连接W5500下面是打印的日志已经获取到DHCP

使用局域网中的一台电脑进行ping测试 PS:(两次启动获取的DHCP的IP不一样忽略这个细节)

看平均值延迟32ms 丢包率为0% 整体效果还不错。
PCB走线参考
我用的是两层板,线宽0.115mm背面有走其他线并没有完整的阻抗匹配
左边是W5500右边是RTL8305NB-VB-CG



