单稳态多谐振荡器
文章目录
单稳态多谐振荡器1、多谐振荡器2、单稳态多谐振荡器电路3、单稳态多谐振荡器波形4、TTL/CMOS 单稳态多谐振荡器5、74LS121单稳态多谐振荡器6、总结
多谐振荡器是顺序再生电路,可以是同步的,也可以是异步的,广泛应用于电子计时应用。
1、多谐振荡器
多谐振荡器产生的输出波形类似于对称或非对称方波,因此是所有方波发生器中最常用的。单稳态多谐振荡器属于通常称为“弛豫振荡器”的振荡器家族。
一般而言,分立式多谐振荡器由两个晶体管交叉耦合的开关电路组成,该电路的设计使其一个或多个输出作为输入反馈到另一个晶体管,并通过跨接电阻电容 (RC) 网络形成反馈振荡电路。
多谐振荡器具有两种不同的电气状态:输出“高”状态和输出“低”状态,根据多谐振荡器的类型,它们可以处于稳定状态或准稳定状态。单稳态多谐振荡器就是这样一种双态脉冲发生器结构。

单稳态多谐振荡器
单稳态多谐振荡器只有一个稳定状态(因此得名“单声道”),并在外部触发时产生单个输出脉冲。单稳态多谐振荡器仅在经过一段时间(该时间由 RC 耦合电路的时间常数决定)后才会恢复到其最初的稳定状态。
考虑左侧的 MOSFET 电路。电阻器 R 和电容器 C 组成一个 RC 定时电路。N 沟道增强型 MOSFET 由于电容器两端的电压而导通,漏极连接的 LED 也导通。
当开关闭合时,电容器短路并放电,同时 MOSFET 的栅极短路至地。MOSFET 和 LED 均截止。当开关闭合时,电路将始终处于截止状态并处于“不稳定状态”。
当开关断开时,完全放电的电容器开始通过电阻器 R 充电,充电速率由电阻-电容网络的 RC 时间常数决定。一旦电容充电电压达到MOSFET栅极的下限阈值电压,MOSFET就会导通并点亮LED,使电路恢复到稳定状态。
然后,开关的作用使电路进入不稳定状态,而RC网络的时间常数会在预设的定时周期后使其恢复到稳定状态,从而形成一个非常简单的“单稳态”或单稳态多谐振荡器MOSFET电路。
单稳态多谐振荡器,也称为“单次多谐振荡器”,用于在施加合适的外部触发信号或脉冲T时产生指定宽度的单个输出脉冲,该脉冲要么是“高电平”,要么是“低电平”。该触发信号启动一个定时周期,使单稳态振荡器的输出在定时周期开始时改变其状态,并保持在该状态。
单稳态振荡器的定时周期由定时电容CT和电阻RT的时间常数决定,直到它复位或返回到其原始(稳定)状态。
单稳态多谐振荡器将无限期地保持其原始稳定状态,直到收到另一个输入脉冲或触发信号。此时,单稳态多谐振荡器只有一个稳定状态,并响应单个触发输入脉冲经历一个完整的周期。
2、单稳态多谐振荡器电路

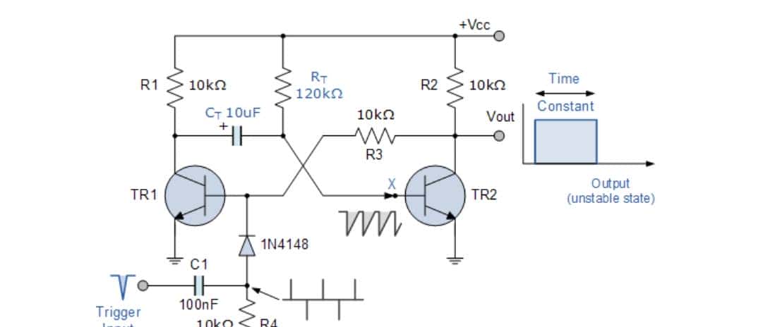
单稳态多谐振荡器电路
上图所示为基本的集电极耦合晶体管单稳态多谐振荡器电路及其相关波形。首次通电时,晶体管 TR2 的基极通过偏置电阻 RT 连接到 Vcc,从而使晶体管“完全导通”并进入饱和状态,同时 TR1 也“截止”。这表示电路处于零输出的“稳定状态”。因此,流入 TR2 饱和基极的电流等于
I
b
=
(
V
c
c
−
0.7
)
/
R
T
Ib = (Vcc – 0.7)/R_T
Ib=(Vcc−0.7)/RT。
如果此时在输入端施加一个负触发脉冲,脉冲的快速衰减沿将直接通过电容 C1,经由阻塞二极管到达晶体管 TR1 的基极,使其“导通”。
TR1 集电极电压先前为 Vcc,随后迅速降至零伏以下,导致电容器 CT 在其极板上产生 -0.7V 的反向电荷。此作用导致晶体管 TR2 在点 X 处具有负基极电压,使晶体管保持完全“截止”状态。这代表电路的第二个状态,即“不稳定状态”,输出电压等于 Vcc。
定时电容器 CT 开始通过定时电阻器 RT 释放这 -0.7V 电压,试图充电至电源电压 Vcc。晶体管 TR2 基极的负电压开始以由 RT-CT 组合的时间常数决定的速率逐渐下降。
当 TR2 的基极电压回升至 Vcc 时,晶体管开始导通,并再次“截止”晶体管 TR1,导致单稳态多谐振荡器自动返回其原始稳定状态,等待第二个负触发脉冲再次重新启动该过程。
3、单稳态多谐振荡器波形
单稳态多谐振荡器可以产生非常短的脉冲或更长的矩形波形,其前沿随外部施加的触发脉冲而上升,其后沿取决于所用反馈元件的 RC 时间常数。该 RC 时间常数可以随时间变化,从而产生一系列脉冲,这些脉冲相对于原始触发脉冲具有受控的固定时间延迟,如下所示。

单稳态多谐振荡器波形
单稳态多谐振荡器的时间常数可以通过改变电容、电阻、或两者的值来改变。单稳态多谐振荡器通常用于增加脉冲宽度或在电路中产生延时,因为输出信号的频率始终与触发脉冲输入的频率相同,唯一的区别在于脉冲宽度。
4、TTL/CMOS 单稳态多谐振荡器
除了使用晶体管等单个分立元件制作单稳态多谐振荡器外,我们还可以使用常见的集成电路构建单稳态电路。下图展示了如何仅使用两个双输入逻辑“或非”门来构建一个基本的单稳态多谐振荡器电路。

或非门电路
假设触发输入最初为低电平(逻辑电平“0”),因此第一个或非门 U1 的输出为高电平(逻辑电平“1”)(或非门原理)。电阻 RT 连接到电源电压,因此也等于逻辑电平“1”,这意味着电容器 CT 的两个极板上具有相同的电荷。因此,连接点 V1 等于该电压,因此第二个或非门 U2 的输出在逻辑电平“0”时为低电平。这表示电路处于零输出的“稳定状态”。
当在时间 t0 向输入端施加正触发脉冲时,第一个或非门 U1 的输出变为低电平,带动电容器 CT 的左侧极板放电,从而使电容器放电。由于电容器的两个极板现在都处于逻辑电平“0”,第二个或非门 U2 的输入也处于逻辑电平“0”,导致输出等于逻辑电平“1”。这代表电路的第二个状态,即输出电压等于 +Vcc 的“不稳定状态”。
第二个或非门 U2 将维持第二个不稳定状态,直到定时电容通过电阻 RT 充电达到 U2 的最小输入阈值电压(约 2.0V)。这会导致 U2 改变状态,因为其输入端出现了逻辑电平“1”。
或非门的输出复位为逻辑“0”,然后反馈(反馈回路)到 U1 的一个输入端。此操作自动将单稳态电路恢复到其原始稳定状态,并等待第二个触发脉冲再次重新启动定时过程。

或非门单稳态波形
这给了我们一个电路时间周期的方程:

其中,R 的单位是 Ω,C 的单位是法拉。
我们还可以使用专用 IC 制作单稳态脉冲发生器,并且已经有专用于此的集成电路,例如 74LS121 标准单稳态多谐振荡器或 74LS123 或 4538B 可重触发单稳态多谐振荡器,它们可以产生输出脉冲宽度从低至 40 纳秒到高至 28 秒,仅使用两个外部 RC 定时元件,脉冲宽度为:T = 0.69RC,以秒为单位。
5、74LS121单稳态多谐振荡器

该单稳态脉冲发生器IC可配置为在上升沿触发脉冲或下降沿触发脉冲上产生输出脉冲。74LS121可产生约10ns至约10ms的脉冲宽度,最大定时电阻为40kΩ,最大定时电容为1000uF。
6、总结
总而言之,单稳态多谐振荡器电路只有一个稳定状态,因此它是一个“单次”脉冲发生器。当被外部短触发脉冲(正或负)触发时,它会改变状态并保持该状态一段时间,该时间由所用 RC 反馈定时元件的预设时间周期决定。一旦该时间周期过去,单稳态振荡器会自动返回到其原始低电平状态,等待第二个触发脉冲。
因此,单稳态多谐振荡器可以被视为触发脉冲发生器,通常用于在电路中产生时间延迟,因为输出信号的频率与触发脉冲输入的频率相同,唯一的区别是脉冲宽度。
“单稳态多谐振荡器”的一个主要缺点是,施加下一个触发脉冲之间的时间间隔必须大于电路预设的 RC 时间常数,以便电容器有时间进行充电和放电。
在下一篇关于多谐振荡器的文章中,我们将讨论一种具有两个稳定状态的多谐振荡器,它需要两个触发脉冲才能从一个稳定状态切换到另一个稳定状态。这种多谐振荡器电路被称为双稳态多谐振荡器,也被称为“触发器”。




