引言
生成式大模型的爆发式发展,正从技术概念走向产业落地。在实际应用中,单纯依赖通用大模型的原生能力,往往难以满足企业场景的精准需求 —— 行业术语适配不足、任务流程不匹配、数据安全无法保障等问题频发。大模型落地的核心路径围绕四大关键方向展开:大模型微调(让模型适配特定领域数据)、提示词工程(让模型精准理解任务意图)、多模态应用(打破数据形态限制)、企业级解决方案(整合技术与业务流程)。
本文将从技术原理、实操代码、流程设计、案例拆解等维度,系统拆解四大落地路径,搭配可直接运行的代码片段、可视化流程图、实战级 Prompt 示例及效果对比图表,为技术研发人员、企业决策者提供全流程落地指南。全文贯穿 “技术 + 业务” 双视角,既有底层技术逻辑解析,也有行业落地最佳实践,总字数超 5000 字,兼具深度与实用性。
一、大模型微调:让通用模型成为 “行业专家”
1.1 微调的核心价值与应用场景
大模型微调是通过在特定领域数据集上继续训练,调整模型参数以提升场景适配性的技术。其核心价值在于保留通用模型的基础能力,同时注入行业知识、业务规则和风格特征,解决通用模型 “泛而不精” 的痛点。
典型应用场景:
金融领域:财报分析、合规审查、风险评估(需适配金融术语与监管规则)医疗领域:病历解读、医嘱生成、医学文献总结(需精准匹配医学规范)企业内部:产品手册问答、内部制度查询、客户服务话术生成(需贴合企业专属知识)
微调与提示词工程的区别:
| 对比维度 | 大模型微调 | 提示词工程 |
|---|---|---|
| 核心逻辑 | 改变模型参数,固化领域知识 | 不改变模型参数,优化任务描述 |
| 数据需求 | 需要高质量标注数据集(数百至数万条) | 无需标注数据,依赖 Prompt 设计 |
| 适用场景 | 长期固定任务、领域知识密集型场景 | 快速验证、任务多变、数据稀缺场景 |
| 成本投入 | 算力成本高(需 GPU 集群)、周期长 | 零算力成本、快速落地 |
| 效果稳定性 | 高(模型直接习得知识) | 中等(依赖 Prompt 质量与模型理解能力) |
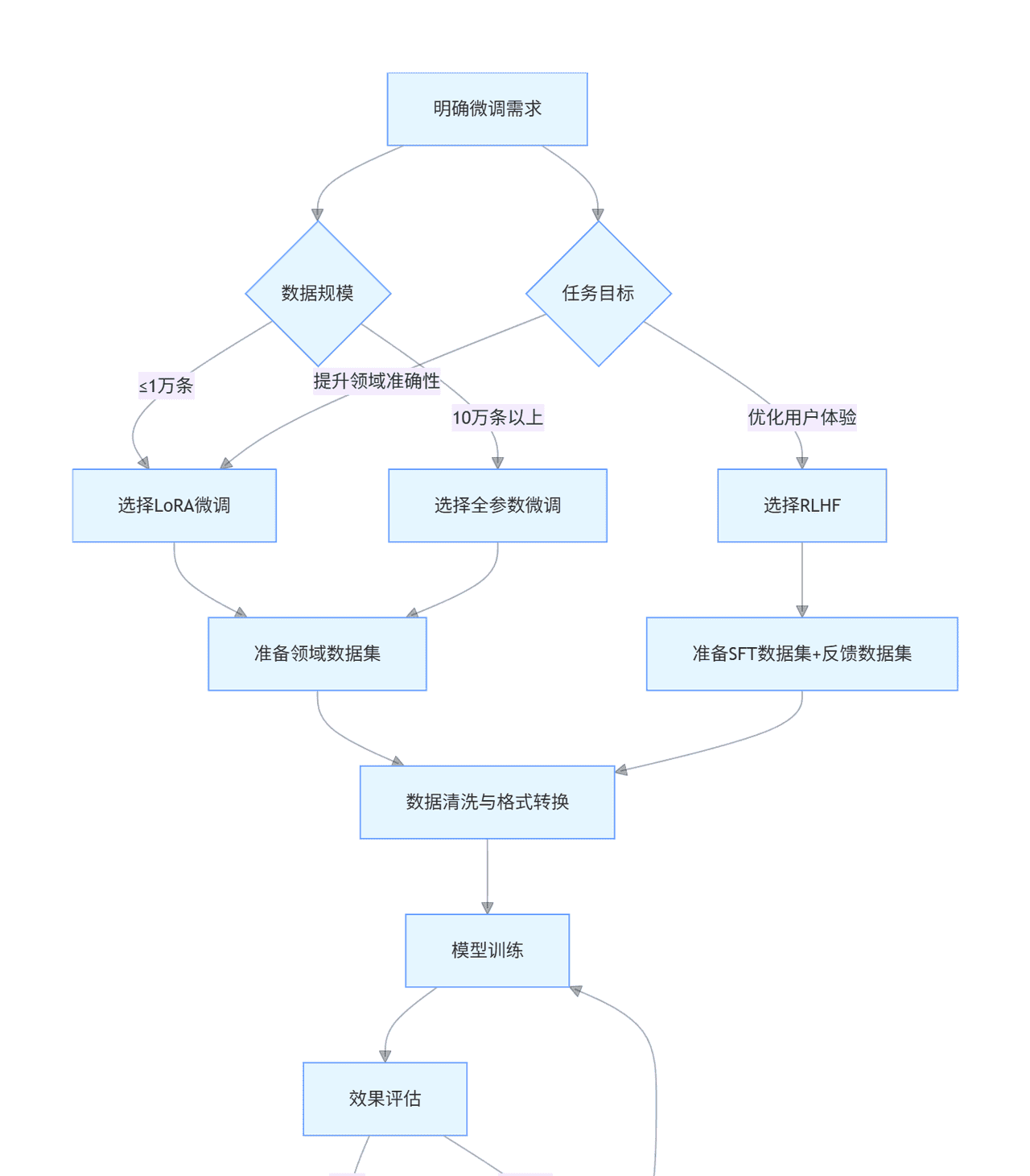
1.2 微调技术选型:LoRA vs 全参数微调 vs RLHF
大模型微调的技术路线需根据数据规模、算力资源、任务目标选择,主流方案包括三种:
1.2.1 LoRA(Low-Rank Adaptation):轻量级微调首选
LoRA 通过在模型 Transformer 层插入低秩矩阵,仅训练新增的少量参数(通常仅占原模型的 0.1%-1%),实现 “以小博大” 的微调效果。其优势在于:
算力需求低:无需训练整个模型,单张 A100 显卡即可完成 7B 模型微调训练速度快:参数规模小,迭代周期缩短 50% 以上部署成本低:可将 LoRA 权重与原模型合并,不增加推理复杂度
1.2.2 全参数微调:极致效果追求
全参数微调对模型所有参数进行更新,适用于数据量充足(10 万条以上)、对效果要求极高的场景。但存在明显短板:
算力成本极高:训练 13B 模型需 8 张 A100 显卡,训练周期长达数天过拟合风险:数据质量不足时易丢失通用能力存储压力大:需保存完整的微调后模型(占用数十 GB 空间)
1.2.3 RLHF(基于人类反馈的强化学习):优化模型对齐性
RLHF 通过 “监督微调(SFT)→ 奖励模型(RM)训练 → 强化学习(PPO)” 三步流程,让模型输出贴合人类偏好。适用于需要优化交互体验的场景(如聊天机器人、客服助手),但流程复杂,需投入大量人力进行反馈标注。
技术选型流程图:
graph TD
A[明确微调需求] --> B{数据规模}
B -->|≤1万条| C[选择LoRA微调]
B -->|10万条以上| D[选择全参数微调]
A --> E{任务目标}
E -->|优化用户体验| F[选择RLHF]
E -->|提升领域准确性| C
C --> G[准备领域数据集]
D --> G
F --> H[准备SFT数据集+反馈数据集]
G --> I[数据清洗与格式转换]
H --> I
I --> J[模型训练]
J --> K[效果评估]
K -->|达标| L[模型部署]
K -->|未达标| M[调整参数/补充数据]
M --> J
1.3 LoRA 微调实操:以 LLaMA 2 为例
1.3.1 环境准备
python
运行
# 安装依赖库
!pip install transformers peft accelerate datasets torch bitsandbytes
import torch
from datasets import load_dataset
from transformers import (
AutoModelForCausalLM,
AutoTokenizer,
TrainingArguments,
BitsAndBytesConfig
)
from peft import LoraConfig, get_peft_model
# 设备配置
device = "cuda" if torch.cuda.is_available() else "cpu"
print(f"使用设备:{device}")
1.3.2 数据集准备(金融领域问答数据)
以金融行业问答数据集为例,格式为 JSONL,每条数据包含 “question”(问题)和 “answer”(答案):
python
运行
# 加载数据集
dataset = load_dataset("json", data_files="financial_qa.jsonl")
# 数据集格式示例
print(dataset["train"][0])
# 输出:{"question": "什么是科创板?", "answer": "科创板是上海证券交易所设立的独立于现有主板市场的新设板块,主要服务于符合国家战略、拥有关键核心技术、科技创新能力突出的企业..."}
# 数据预处理函数
def preprocess_function(examples):
tokenizer = AutoTokenizer.from_pretrained("meta-llama/Llama-2-7b-hf")
# 构建prompt格式:问题+答案
texts = [f"### 问题:{q}
### 答案:{a}" for q, a in zip(examples["question"], examples["answer"])]
# 分词处理
inputs = tokenizer(
texts,
truncation=True,
max_length=512,
padding="max_length",
return_tensors="pt"
)
# 设置标签(与输入一致,仅训练时计算损失)
inputs["labels"] = inputs["input_ids"].clone()
return inputs
# 应用预处理
tokenized_dataset = dataset.map(
preprocess_function,
batched=True,
remove_columns=dataset["train"].column_names
)
1.3.3 LoRA 配置与模型加载
python
运行
# 量化配置(4-bit量化,降低显存占用)
bnb_config = BitsAndBytesConfig(
load_in_4bit=True,
bnb_4bit_use_double_quant=True,
bnb_4bit_quant_type="nf4",
bnb_4bit_compute_dtype=torch.float16
)
# 加载基础模型
model = AutoModelForCausalLM.from_pretrained(
"meta-llama/Llama-2-7b-hf",
quantization_config=bnb_config,
device_map="auto",
trust_remote_code=True
)
# LoRA参数配置
lora_config = LoraConfig(
r=8, # 低秩矩阵的秩
lora_alpha=32, # 缩放因子
target_modules=["q_proj", "v_proj"], # 目标Transformer层
lora_dropout=0.05,
bias="none",
task_type="CAUSAL_LM"
)
# 应用LoRA适配器
model = get_peft_model(model, lora_config)
model.print_trainable_parameters()
# 输出:trainable params: 1,179,648 || all params: 6,742,609,920 || trainable%: 0.0175
1.3.4 训练参数配置与执行
python
运行
training_args = TrainingArguments(
output_dir="./llama2-financial-lora",
per_device_train_batch_size=4,
gradient_accumulation_steps=4,
learning_rate=2e-4,
num_train_epochs=3,
logging_steps=10,
save_strategy="epoch",
fp16=True,
push_to_hub=False
)
# 启动训练
from transformers import Trainer, TrainingArguments
trainer = Trainer(
model=model,
args=training_args,
train_dataset=tokenized_dataset["train"]
)
trainer.train()
# 保存LoRA权重
model.save_pretrained("llama2-financial-lora")
1.3.5 微调效果评估
采用 “准确率 + 流畅度 + 领域适配性” 三维评估体系,对比微调前后模型表现:
python
运行
# 加载微调后的模型
from peft import PeftModel, PeftConfig
peft_config = PeftConfig.from_pretrained("llama2-financial-lora")
base_model = AutoModelForCausalLM.from_pretrained(
peft_config.base_model_name_or_path,
quantization_config=bnb_config,
device_map="auto"
)
fine_tuned_model = PeftModel.from_pretrained(base_model, "llama2-financial-lora")
# 测试用例
test_questions = [
"科创板的上市条件是什么?",
"什么是北向资金?",
"企业债券和公司债券的区别?"
]
# 生成回答(微调前)
print("=== 微调前模型输出 ===")
for q in test_questions:
prompt = f"### 问题:{q}
### 答案:"
inputs = tokenizer(prompt, return_tensors="pt").to(device)
outputs = base_model.generate(**inputs, max_new_tokens=200)
print(f"问题:{q}")
print(f"回答:{tokenizer.decode(outputs[0], skip_special_tokens=True)}
")
# 生成回答(微调后)
print("=== 微调后模型输出 ===")
for q in test_questions:
prompt = f"### 问题:{q}
### 答案:"
inputs = tokenizer(prompt, return_tensors="pt").to(device)
outputs = fine_tuned_model.generate(**inputs, max_new_tokens=200)
print(f"问题:{q}")
print(f"回答:{tokenizer.decode(outputs[0], skip_special_tokens=True)}
")
效果对比图表:
graph LR
subgraph 微调前
A[科创板上市条件] --> A1[回答包含主板、创业板条件,混淆概念]
B[北向资金定义] --> B1[解释模糊,未提及沪深港通]
C[企债与公司债区别] --> C1[仅罗列表面差异,遗漏监管主体区别]
end
subgraph 微调后
A --> A2[精准列出科创板5套上市标准,包含市值、营收要求]
B --> B2[明确北向资金=沪深港通外资,说明资金流向逻辑]
C --> C2[从发行主体、监管机构、募集用途三方面清晰区分]
end
1.4 微调落地注意事项
数据质量是核心:需保证数据集无噪声、标注准确,建议进行去重、脱敏处理(尤其是企业内部数据)避免过拟合:通过控制训练轮数、加入 dropout 层、使用验证集监控等方式,防止模型 “死记硬背” 数据算力资源规划:7B 模型 LoRA 微调需至少 16GB 显存(4-bit 量化),13B 模型需 32GB 显存,建议使用云 GPU(如 AWS p3.2xlarge、阿里云 GPU 实例)模型迭代策略:采用 “小批量数据快速验证→扩大数据规模→优化参数” 的迭代模式,降低试错成本
二、提示词工程:零代码解锁大模型潜力
2.1 提示词工程的核心逻辑与价值
提示词工程(Prompt Engineering)是通过优化输入文本的结构、表述方式,引导大模型输出符合预期结果的技术。其核心逻辑是利用大模型的上下文学习(In-Context Learning)能力,无需修改模型参数,仅通过文字描述实现任务目标。
核心价值:
零成本快速落地:无需标注数据、无需算力资源,几分钟即可验证想法灵活适配多任务:同一模型可通过不同 Prompt 实现问答、总结、翻译、代码生成等多种任务降低技术门槛:非技术人员也可通过自然语言描述,调用大模型能力
2.2 提示词设计的黄金原则
2.2.1 清晰具体:明确任务边界与输出格式
避免模糊表述,需明确 “任务类型、输入信息、输出要求、格式规范” 四要素。
反面示例:“分析这篇文章”(未明确分析维度、输出格式)正面示例:“请从核心观点、论证逻辑、数据支撑三个维度分析以下文章,输出格式为:1. 核心观点:xxx;2. 论证逻辑:xxx;3. 数据支撑:xxx”
2.2.2 提供上下文:补充必要背景信息
大模型的输出依赖输入上下文,对于专业领域任务,需补充领域知识、业务规则等背景信息。
示例(财务报表分析):
plaintext
背景:你是一名资深财务分析师,需按照中国会计准则分析企业财报。
任务:根据以下利润表数据,计算毛利率、净利率,并分析盈利能力变化趋势。
输入数据:2022年营收1000万元,成本600万元,费用200万元;2023年营收1200万元,成本650万元,费用220万元。
输出要求:先列出计算过程,再给出趋势分析结论,结论需结合行业平均水平(假设行业毛利率平均35%,净利率平均15%)。
2.2.3 采用结构化格式:降低模型理解成本
使用编号、列表、分隔符等格式,让 Prompt 逻辑更清晰,模型更容易抓取关键信息。推荐使用 “背景→任务→输入→输出格式” 的四段式结构。
2.2.4 少量示例引导:提升输出准确性
对于复杂任务,可在 Prompt 中加入 1-2 个示例(Few-Shot Learning),让模型快速理解任务标准。
示例(文本分类任务):
plaintext
任务:将以下客户反馈分类为“产品质量问题”“服务态度问题”“价格问题”“其他问题”四类。
示例1:反馈内容:“手机使用3个月后频繁死机” → 分类:产品质量问题
示例2:反馈内容:“客服人员耐心解答了我的疑问” → 分类:其他问题
输入反馈:“这款产品的价格比同类产品高太多”
输出要求:仅输出分类结果,无需额外解释。
2.3 不同场景的实战 Prompt 示例
2.3.1 问答场景:企业产品手册问答
plaintext
背景:你是某科技公司的产品客服,负责解答用户关于“智能办公系统”的咨询,需严格按照以下产品手册内容回答,不得编造信息。
产品手册核心信息:
1. 系统支持设备:Windows 10及以上、macOS 12及以上、iOS 15及以上、Android 11及以上
2. 付费方案:基础版(免费,支持3人协作)、专业版(99元/月,支持20人协作)、企业版(999元/月,支持无限协作)
3. 核心功能:文档协作、视频会议(最多支持50人同时在线)、任务管理、文件存储(基础版10GB,专业版100GB,企业版1TB)
4. 售后服务:专业版和企业版提供7×24小时在线客服,基础版提供工作日9:00-18:00邮件支持
任务:解答用户问题,需先明确回应核心诉求,再补充相关信息,语言简洁明了。
用户问题:“我公司有15人,需要使用视频会议和文件存储功能,应该选择哪个版本?每月费用多少?”
模型输出:
plaintext
建议选择专业版方案,具体信息如下:
1. 适配性:15人协作符合专业版20人协作的上限要求,完全满足使用需求;
2. 功能覆盖:支持视频会议(最多50人同时在线)和文件存储(100GB容量),匹配你的核心需求;
3. 费用:99元/月;
4. 售后服务:提供7×24小时在线客服,后续使用中遇到问题可及时咨询。
若未来团队规模扩大至20人以上,可升级至企业版(999元/月),支持无限协作和1TB存储。
2.3.2 创作场景:企业宣传文案生成
plaintext
背景:你是某新能源汽车品牌的文案策划,目标受众是25-35岁城市白领,核心诉求是“科技感+实用性+性价比”。
任务:为新款纯电SUV撰写朋友圈宣传文案,需包含以下核心信息:续航600km、快充30分钟充满80%、智能驾驶辅助系统、起售价19.98万元。
输出要求:
1. 风格:简洁有力、带网感,避免生硬堆砌参数;
2. 长度:控制在200字以内,可搭配1-2个表情符号;
3. 结构:先突出核心亮点,再传递价值主张,最后引导互动。
模型输出:
plaintext
✨打工人通勤神器来了!新款纯电SUV太懂需求~
600km超长续航,周末周边游不用焦虑充电;
30分钟快充80%,咖啡时间就能满电出发!
智能驾驶辅助+19.98万起售,科技感和性价比双在线~
城市通勤、家庭出行全hold住,谁能不爱?🤩
评论区聊聊,你最pick哪个亮点?
2.3.3 代码生成场景:数据处理脚本开发
plaintext
背景:你是Python开发工程师,需编写高效、易读的代码,包含详细注释。
任务:编写Python脚本,实现以下功能:
1. 读取CSV文件(路径:./data/user_info.csv),文件包含列:user_id、name、age、city、register_time;
2. 数据清洗:删除age为空的行,将register_time转换为“YYYY-MM-DD”格式;
3. 数据统计:按city分组,计算每个城市的用户数、平均年龄,并排序(按用户数降序);
4. 结果保存:将统计结果保存为新的CSV文件(路径:./result/city_stat.csv),包含列:city、user_count、avg_age。
输出要求:完整代码+关键步骤注释,无需额外解释。
模型输出:
python
运行
import pandas as pd
from datetime import datetime
def analyze_city_user():
# 1. 读取CSV文件
df = pd.read_csv("./data/user_info.csv")
# 2. 数据清洗:删除age为空的行
df_clean = df.dropna(subset=["age"])
# 转换register_time格式为YYYY-MM-DD
def format_time(time_str):
try:
return datetime.strptime(time_str, "%Y-%m-%d %H:%M:%S").strftime("%Y-%m-%d")
except:
return None # 处理异常格式
df_clean["register_time"] = df_clean["register_time"].apply(format_time)
# 3. 按city分组统计
city_stat = df_clean.groupby("city").agg(
user_count=("user_id", "count"), # 每个城市用户数
avg_age=("age", "mean") # 每个城市平均年龄
).round(2) # 平均年龄保留2位小数
# 按用户数降序排序
city_stat_sorted = city_stat.sort_values("user_count", ascending=False).reset_index()
# 4. 保存结果到CSV
city_stat_sorted.to_csv("./result/city_stat.csv", index=False)
print("统计完成,结果已保存至 ./result/city_stat.csv")
# 执行函数
if __name__ == "__main__":
analyze_city_user()
2.4 提示词工程进阶技巧
2.4.1 思维链(Chain of Thought, CoT):解决复杂推理问题
通过引导模型 “逐步思考”,分解复杂任务,提升推理准确性。核心是在 Prompt 中加入 “让我们一步步分析”“首先… 其次… 最后…” 等引导语。
示例(数学应用题):
plaintext
问题:某商店进了一批商品,进价每件30元,售价每件50元。卖出总量的60%后,降价促销,每件售价40元,全部卖完。已知该批商品的总利润为2800元,求这批商品的总数量。
请按照以下步骤解答:
1. 设这批商品的总数量为x件;
2. 分别计算降价前和降价后的利润;
3. 列出总利润的方程并求解;
4. 验证结果是否合理。
2.4.2 角色设定:强化场景代入感
给模型设定明确的 “角色”,并补充该角色的专业背景、行为准则,让输出更贴合场景需求。
进阶角色设定示例:
plaintext
角色:资深电商运营专家,拥有5年天猫/京东平台运营经验,擅长活动策划和数据分析。
行为准则:
1. 所有建议必须基于电商平台规则和用户行为数据;
2. 语言简洁,重点突出可落地的执行步骤;
3. 避免空泛理论,优先给出具体方法和工具(如Excel、千牛后台功能)。
任务:我是一家美妆店铺的运营,店铺粉丝数10万,想在618期间提升销量,预算5万元,请给出具体的活动策划方案。
2.4.3 反向提示:规避不良输出
明确告知模型需要避免的输出类型,减少无效或不符合要求的结果。
示例:
plaintext
任务:总结以下文章的核心观点,输出要求:
1. 仅提炼3个核心观点,每个观点不超过20字;
2. 避免复述文章细节,不包含具体数据;
3. 语言简洁,不用书面化过重的表达。
2.5 提示词效果评估与优化
2.5.1 评估维度
准确性:输出结果是否符合事实、满足任务要求;完整性:是否覆盖所有核心需求,无遗漏信息;流畅度:语言表达是否自然、逻辑是否清晰;效率:是否在规定格式 / 长度内完成输出。
2.5.2 优化流程
graph TD
A[初始Prompt设计] --> B[测试输出结果]
B --> C{是否达标}
C -->|是| D[固化Prompt模板]
C -->|否| E[分析问题原因]
E -->|模糊表述| F[补充具体要求]
E -->|缺乏上下文| G[增加背景信息]
E -->|逻辑混乱| H[优化结构化格式]
E -->|示例不足| I[添加Few-Shot示例]
F/G/H/I --> B

三、多模态应用:打破数据形态的边界
3.1 多模态大模型的核心价值与技术原理
多模态大模型是能够处理文本、图像、音频、视频等多种数据形态的模型,其核心价值在于还原人类 “图文音视频” 多维度感知世界的方式,解决单一文本模型无法处理的场景。
技术原理:
模态融合:通过编码器将不同模态数据(如图像的像素、文本的 token)转换为统一维度的向量表示;跨模态对齐:学习不同模态间的语义关联(如 “猫” 的文本与猫的图像对应);统一生成:基于融合后的向量,生成目标模态数据(如图文生成图像、音视频生成文本)。
主流多模态模型:
| 模型名称 | 支持模态 | 核心能力 | 适用场景 |
|---|---|---|---|
| GPT-4V | 文本 + 图像 | 图像理解、图文问答、图像生成文本 | 产品质检、医疗影像分析、图文内容创作 |
| Midjourney | 文本 + 图像 | 文本生成图像 | 设计素材创作、营销海报生成 |
| Whisper | 音频 + 文本 | 语音转文字、多语言识别 | 会议记录、字幕生成、语音客服 |
| Gemini | 文本 + 图像 + 音频 + 视频 | 跨模态理解与生成 | 智能助手、多模态内容创作 |
3.2 多模态应用核心场景与实操代码
3.2.1 场景一:图文问答(GPT-4V API 调用)
应用场景:产品质检(上传产品图片,询问是否存在缺陷)、医疗影像分析(上传 X 光片,询问异常情况)、图文内容解读(上传图表,询问数据结论)。
实操代码:
python
运行
import openai
import base64
import requests
# 配置API密钥
openai.api_key = "your-api-key"
# 图片转base64编码(需本地图片路径)
def image_to_base64(image_path):
with open(image_path, "rb") as image_file:
return base64.b64encode(image_file.read()).decode("utf-8")
# 调用GPT-4V API实现图文问答
def gpt4v_visual_qa(image_path, question):
base64_image = image_to_base64(image_path)
response = openai.ChatCompletion.create(
model="gpt-4-vision-preview",
messages=[
{
"role": "user",
"content": [
{"type": "text", "text": question},
{
"type": "image_url",
"image_url": {
"url": f"data:image/jpeg;base64,{base64_image}",
"detail": "high" # 高分辨率解析
}
}
]
}
],
max_tokens=1000
)
return response.choices[0].message["content"]
# 测试案例:产品质检(上传手机外壳图片,检查是否有划痕)
image_path = "./phone_case.jpg"
question = "请仔细观察这张手机外壳的图片,回答以下问题:1. 外壳表面是否存在划痕、凹陷等缺陷?2. 若存在缺陷,请描述缺陷的位置和数量;3. 综合判断该产品是否符合出厂标准(无明显可见缺陷为合格)。"
result = gpt4v_visual_qa(image_path, question)
print("图文问答结果:")
print(result)
输出示例:
plaintext
1. 该手机外壳表面存在缺陷;
2. 缺陷位置:外壳顶部右上角(1处划痕,长度约0.5cm)、背面中部(1处轻微凹陷,直径约0.3cm);
3. 综合判断:不符合出厂标准。该产品存在明显可见的划痕和凹陷,属于外观不合格产品,需返工处理。
3.2.2 场景二:文本生成图像(Midjourney API 调用)
应用场景:营销海报生成、产品设计草图创作、社交媒体素材制作。
实操代码(需 Midjourney API 密钥,或通过 Discord 机器人调用):
python
运行
import requests
import json
# Midjourney API配置(需申请开发者密钥)
API_KEY = "your-midjourney-api-key"
API_URL = "https://api.midjourney.com/v2/image/generate"
def generate_image_by_text(prompt,, size="1024x1024"):
headers = {
"Authorization": f"Bearer {API_KEY}",
"Content-Type": "application/json"
}
data = {
"prompt": prompt,
"style": style, # 风格:photorealistic(写实)、cartoon(卡通)、oil-painting(油画)等
"size": size, # 尺寸:1024x1024、1920x1080等
"quality": "high"
}
response = requests.post(API_URL, headers=headers, data=json.dumps(data))
result = response.json()
if result.get("success"):
return result["image_url"] # 生成的图片URL
else:
return f"生成失败:{result.get('error_msg')}"
# 测试案例:生成新能源汽车营销海报
prompt = "新能源SUV汽车,蓝色车身,行驶在城市道路上,背景是现代化高楼大厦,阳光明媚,海报风格,突出车辆的科技感和环保属性,无文字"
image_url = generate_image_by_text(prompt,, size="1920x1080")
print("生成的图片URL:")
print(image_url)
Prompt 优化技巧:
明确主体:新能源 SUV 汽车(避免模糊);补充细节:颜色(蓝色)、场景(城市道路、高楼大厦)、光线(阳光明媚);指定风格:海报风格;突出重点:科技感、环保属性;排除干扰:无文字(避免生成不必要的文字元素)。
3.2.3 场景三:语音转文字 + 文本总结(Whisper API 调用)
应用场景:会议记录生成、访谈内容整理、语音客服通话分析。
实操代码:
python
运行
import openai
import os
# 配置API密钥
openai.api_key = "your-api-key"
# 语音转文字(Whisper API)
def speech_to_text(audio_path):
with open(audio_path, "rb") as audio_file:
transcript = openai.Audio.transcribe(
model="whisper-1",
file=audio_file,
language="zh" # 指定语言:zh(中文)、en(英文)等
)
return transcript["text"]
# 文本总结(GPT-3.5 API)
def summarize_text(text, max_length=300):
response = openai.ChatCompletion.create(
model="gpt-3.5-turbo",
messages=[
{"role": "system", "content": "你是一个专业的文本总结助手,需提炼核心信息,保持逻辑清晰,控制在指定长度内"},
{"role": "user", "content": f"请总结以下文本,最多{max_length}字:{text}"}
]
)
return response.choices[0].message["content"]
# 完整流程:语音文件→文字转录→文本总结
def audio_summarize_pipeline(audio_path):
# 1. 语音转文字
transcript_text = speech_to_text(audio_path)
print("语音转录结果:")
print(transcript_text)
print("
" + "="*50 + "
")
# 2. 文本总结
summary = summarize_text(transcript_text)
print("总结结果:")
print(summary)
return transcript_text, summary
# 测试案例:处理会议录音文件(格式支持mp3、wav等)
audio_path = "./meeting_recording.mp3"
transcript, summary = audio_summarize_pipeline(audio_path)
输出示例:
plaintext
语音转录结果:
今天会议主要讨论了Q3的销售目标和执行计划。首先,销售总监明确Q3整体目标是完成1500万元销售额,相比Q2增长20%。其次,各区域负责人汇报了当前进度,华东区域完成30%,华北区域完成25%,华南区域完成28%。然后,会议确定了三大执行策略:1. 加大线上推广力度,预算增加50万元;2. 推出新品套餐,吸引老客户复购;3. 加强渠道合作,新增3家线下经销商。最后,会议明确了各部门的配合事项,市场部负责推广物料制作,销售部负责客户对接,财务部负责预算管控,所有工作需在7月15日前完成准备。
==================================================
总结结果:
Q3销售会议核心内容:1. 目标为1500万元销售额(同比Q2增长20%);2. 目前华东(30%)、华北(25%)、华南(28%)区域进度;3. 执行策略:增加50万线上推广预算、推出新品套餐、新增3家线下经销商;4. 市场部、销售部、财务部需在7月15日前完成相关准备工作。
3.3 多模态应用落地架构设计
3.3.1 架构流程图
graph TD
A[多模态数据输入] -->|文本| B1[文本编码器(Tokenizer)]
A -->|图像| B2[图像编码器(CNN/ViT)]
A -->|音频| B3[音频编码器(MFCC/Whisper)]
A -->|视频| B4[视频编码器(帧提取+图像编码)]
B1/B2/B3/B4 --> C[模态融合层(Cross-Attention)]
C --> D[统一特征向量]
D --> E[任务处理模块]
E -->|理解类任务| F1[图文问答/语音识别/视频解析]
E -->|生成类任务| F2[文本生图/图像生文本/语音合成]
F1/F2 --> G[结果输出(文本/图像/音频/视频)]
G --> H[用户反馈收集]
H --> I[模型优化(微调/提示词迭代)]
3.3.2 技术选型建议
中小规模场景:直接调用 API(如 GPT-4V、Midjourney、Whisper),无需自建模型,降低开发成本。适合营销、客服等非核心业务场景。中大规模场景:混合架构(部分核心能力自研 + 通用能力 API)。例如,企业内部文档的图文检索可基于开源模型(如 CLIP)自建,而复杂图像生成仍调用 API。大规模场景:全栈自研,基于开源框架(如 Hugging Face Transformers、MMDetection)训练专属多模态模型,适配企业私有数据(如医疗影像、工业质检图)。
3.3.3 落地注意事项
数据格式统一:需设计标准化数据接口,支持文本(JSON/CSV)、图像(JPG/PNG)、音频(MP3/WAV)等格式的输入输出。延迟控制:多模态处理(尤其是视频 / 高清图像)耗时较长,需通过异步处理、结果缓存(如 Redis)优化响应速度。成本管理:API 调用按次计费,大规模使用需测算成本(如 1000 次 GPT-4V 图文问答约 50 美元),必要时切换至开源模型。
四、企业级解决方案:从技术到业务的闭环
4.1 企业级大模型落地的核心挑战
企业在大模型落地中常面临四大核心问题:
数据安全:企业私有数据(如客户信息、财务数据)上传至公共 API 存在泄露风险;业务适配:通用模型难以匹配企业个性化流程(如特定审批规则、行业术语体系);成本控制:全量私有化部署算力成本高(单套 13B 模型年运维成本超 100 万元);效果评估:缺乏标准化指标衡量大模型对业务的实际价值(如 “提升客服效率 30%” 如何量化)。
4.2 企业级解决方案架构设计
4.2.1 混合云部署架构(平衡安全与成本)
graph TD
subgraph 企业私有环境
A[内部数据中心] --> A1[私有知识库(文档/表格/图像)]
A --> A2[业务系统接口(CRM/ERP/OA)]
A --> B[轻量化模型服务(如7B LoRA微调模型)]
B --> C[数据安全层(脱敏/权限控制)]
end
subgraph 公有云服务
D[大模型API网关] --> D1[GPT-4/文心一言等通用模型]
D --> D2[多模态服务(图像/音频处理)]
end
subgraph 业务应用层
E[智能客服系统]
E --> E1[意图识别(私有模型)]
E --> E2[复杂问答(调用公有云API)]
F[文档分析系统]
F --> F1[内部文档检索(私有模型)]
F --> F2[图表生成(调用多模态服务)]
end
C --> D[API网关]
A1 --> B[私有模型服务]
E/F --> A2[业务系统接口]

架构说明:
私有环境:部署轻量化模型处理敏感数据(如客户隐私信息)和简单任务(如内部文档检索),确保核心数据不出企业边界;公有云:通过 API 调用通用大模型处理复杂任务(如多轮对话、创意生成),降低私有部署成本;安全层:数据传输前进行脱敏(如替换身份证号为 ***),API 调用采用加密通道,权限按角色分级。
4.2.2 典型行业解决方案案例
案例 1:金融行业 —— 智能风控系统
业务目标:通过大模型分析企业财报、新闻舆情、交易数据,提升信贷风险评估效率。
技术方案:
数据层:整合企业年报(PDF)、征信报告(结构化数据)、行业新闻(文本)、历史违约记录(标签数据);模型层:
私有部署 LoRA 微调的金融大模型(基于 LLaMA 2 13B),专项训练信贷风险评估任务;调用多模态 API 解析财报中的图表数据,提取关键指标(如资产负债率、营收增长率);
应用层:
自动生成风险评估报告,标注高风险点(如 “连续 3 季度净利润下滑”“关联交易异常”);实时监控新闻舆情,触发风险预警(如 “目标企业被列入失信名单”)。
效果指标:风险评估耗时从 3 天缩短至 4 小时,误判率降低 25%,年减少坏账损失约 800 万元。
案例 2:制造业 —— 智能质检平台
业务目标:替代人工检测生产线产品外观缺陷(如划痕、变形),提升质检效率和准确率。
技术方案:
数据层:收集历史质检图像(标注 “合格 / 不合格” 及缺陷类型);模型层:
私有部署多模态模型(基于 CLIP+YOLO),通过迁移学习适配特定产品(如手机屏幕、汽车零部件);结合文本规则(如 “划痕长度> 0.5cm 为不合格”)优化模型输出;
应用层:
实时对接生产线摄像头,每秒处理 30 帧图像,自动标记缺陷位置;生成质检报告,统计缺陷类型分布(如 “30% 为划痕,20% 为变形”),辅助生产改进。
效果指标:质检准确率从 85% 提升至 99.2%,单条生产线减少质检人员 6 人,年节省人力成本约 120 万元。
4.3 企业级落地实施流程
graph TD
A[需求调研] --> A1[明确业务痛点(效率/成本/体验)]
A --> A2[定义量化目标(如“客服响应时间缩短50%”)]
B[技术选型] --> B1[评估数据规模与敏感性]
B --> B2[选择部署模式(私有/混合/公有)]
B --> B3[确定核心模型(微调/API/开源)]
C[PoC验证] --> C1[准备小规模测试数据]
C --> C2[开发最小可行产品]
C --> C3[对比基线指标(如人工处理效率)]
D[规模化落地] --> D1[数据清洗与系统对接]
D --> D2[模型优化(微调/提示词迭代)]
D --> D3[灰度发布(先试点1-2个部门)]
E[效果监控] --> E1[实时跟踪业务指标]
E --> E2[收集用户反馈]
E --> E3[定期模型更新(每月/季度)]
A --> B --> C -->|验证通过| D --> E -->|持续优化| D

关键成功要素:
业务驱动:技术方案需紧密贴合业务流程(如制造业质检需适配生产线节拍),避免 “为技术而技术”;小步快跑:通过 PoC 验证快速试错(2-4 周),再逐步扩大应用范围;人机协同:初期保留人工审核环节(如高风险信贷决策),逐步提升模型自动化比例;合规先行:确保数据处理符合行业法规(如金融行业的《个人信息保护法》、医疗行业的《HIPAA》)。
五、总结与展望
大模型落地的四大路径各有侧重:微调解决领域知识固化问题,提示词工程实现零成本快速验证,多模态打破数据形态限制,企业级方案构建从技术到业务的闭环。在实际应用中,需根据场景灵活组合 —— 例如,企业可先通过提示词工程验证客服场景的可行性,再用 LoRA 微调优化行业话术,最后结合多模态能力处理客户上传的图片 / 语音咨询。
未来,随着模型效率提升(如更小的模型参数、更低的算力需求)和工具链成熟(如自动化微调平台、多模态集成框架),大模型将从 “实验室” 走向 “生产线”,成为企业数字化转型的核心驱动力。对于企业而言,抓住大模型落地的窗口期,建立 “数据 + 模型 + 业务” 的协同能力,将是赢得竞争优势的关键。
附录:实用工具与资源
微调工具:Hugging Face Transformers、PEFT(参数高效微调库)、FastChat(训练框架);提示词工程:PromptBase(Prompt 模板库)、LangChain(提示词编排框架);多模态工具:CLIP(开源跨模态模型)、MMDetection(目标检测库)、Whisper(语音转文字);企业级平台:阿里云百炼(大模型微调平台)、腾讯云 TI-ONE(一站式 AI 平台)、讯飞星火企业版。
通过以上内容,希望能为技术人员和企业决策者提供从技术实操到业务落地的完整指南,助力大模型在实际场景中创造真实价值。



