全网首发!(第十四章)PY/JS/GO/JAVA四语言字符串大小写转换
参数宇宙(200例源码/同步学习/避坑指南)知识一锅端|打通任督二脉
✅ 多语言逆袭指南
单语言学习是伪命题!
真正的高手早用「四语言同步心法」降维打击!
本系列同步学习极限压缩共200例,量大管饱
学编程枯燥无趣?火影职场中医药版看过来…
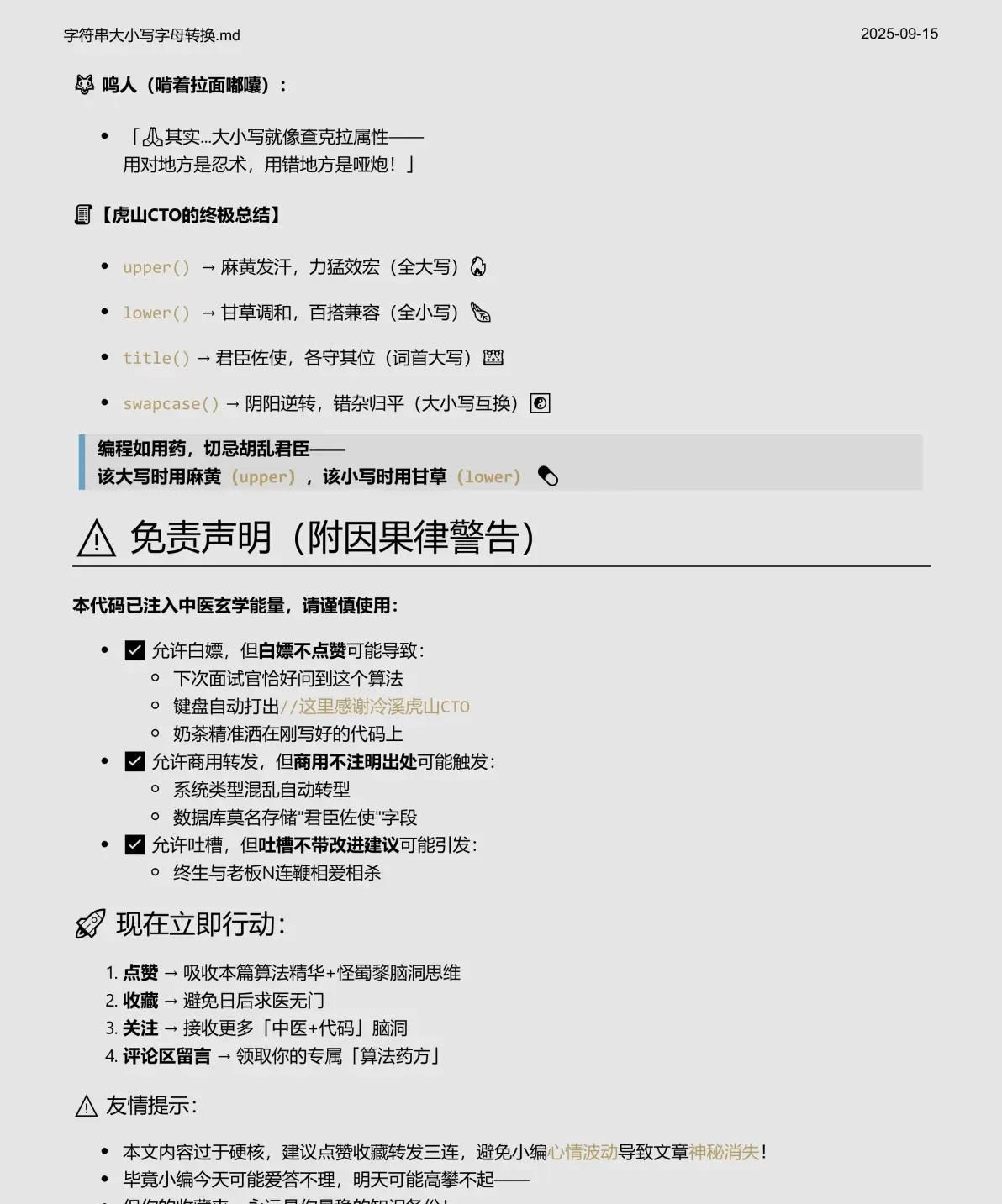
【扎马步·大小写心法】
upper() → 雷霆咆哮(全大写)⚡
lower() → 潜行暗影(全小写)️
capitalize() → 点穴定首(首字母大写)
title()→ 贵族敕令(每个词首字母大写)
swapcase() → 阴阳反转(大小写互换)☯️
casefold()→ 化骨绵掌(兼容性小写)














学习技巧小提示:
✅隐喻类列如同学习脚手架——
用生活经验理解技术概念,学习负荷直降60%!
大脑处理具象比喻的速度比理解抽象术语快3倍
这就是为什么老祖宗用’阴阳五行’讲道理,而不是用数学公式!
用《本草纲目》学编程,比死记API节省50%脑细胞
老祖宗的智慧,专治技术文档的晦涩难懂!
全网同步更新,哪里都能找到我!
搜索【ERP老兵-冷溪虎山】等
GitHub:开源代码库同步更新(附完整可运行源码)(常常芭比Q看情况)
© 版权声明
文章版权归作者所有,未经允许请勿转载。



我要rust
rust我还没来得及学,内容太多学不过来了