



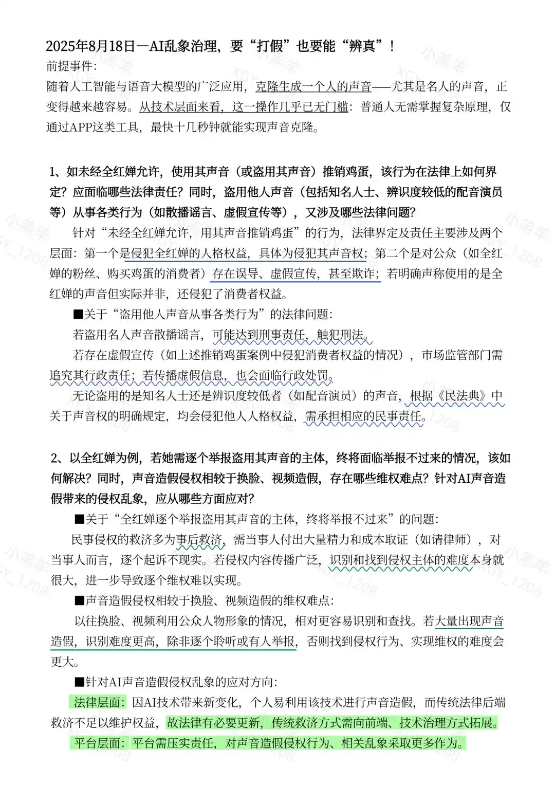
🌟央视频app《新闻1+1》
🧊️针对专家连线进行梳理
✅AI 声音侵权法律界定
未经同意用他人声音(如全红婵案例),涉人格权(声音权) 侵犯;若虚假宣传/误导公众,还涉消费者权益侵权 。盗用他人声音散播谣言,或触刑事、行政责任 ;无论知名度,均需担民事责任 。
✅AI 声音侵权维权难点与应对
●维权难 :
请问可以提供视频观看链接吗?
© 版权声明
文章版权归作者所有,未经允许请勿转载。
上一篇
没有更多了...
下一篇
没有更多了...
相关文章
没有相关内容!


央视频app 《新闻1+1》
求文字版~