我让AI帮我规划200万的理财,结果…

9小时前发布 徐侠客财经
0 4 0

我让AI帮我规划200万的理财,结果...
我让AI帮我规划200万的理财,结果...
我让AI帮我规划200万的理财,结果...
我让AI帮我规划200万的理财,结果...
我让AI帮我规划200万的理财,结果...
我让AI帮我规划200万的理财,结果...
我让AI帮我规划200万的理财,结果...
我让AI帮我规划200万的理财,结果...
我让AI帮我规划200万的理财,结果...
我让AI帮我规划200万的理财,结果...
我让AI帮我规划200万的理财,结果...
我让AI帮我规划200万的理财,结果...
我让AI帮我规划200万的理财,结果...
我让AI帮我规划200万的理财,结果...
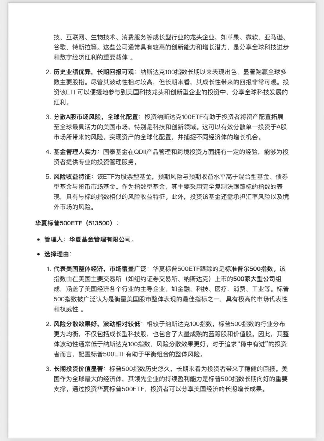
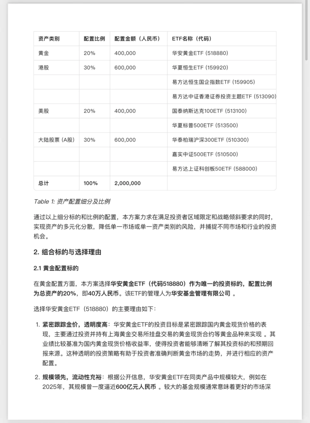
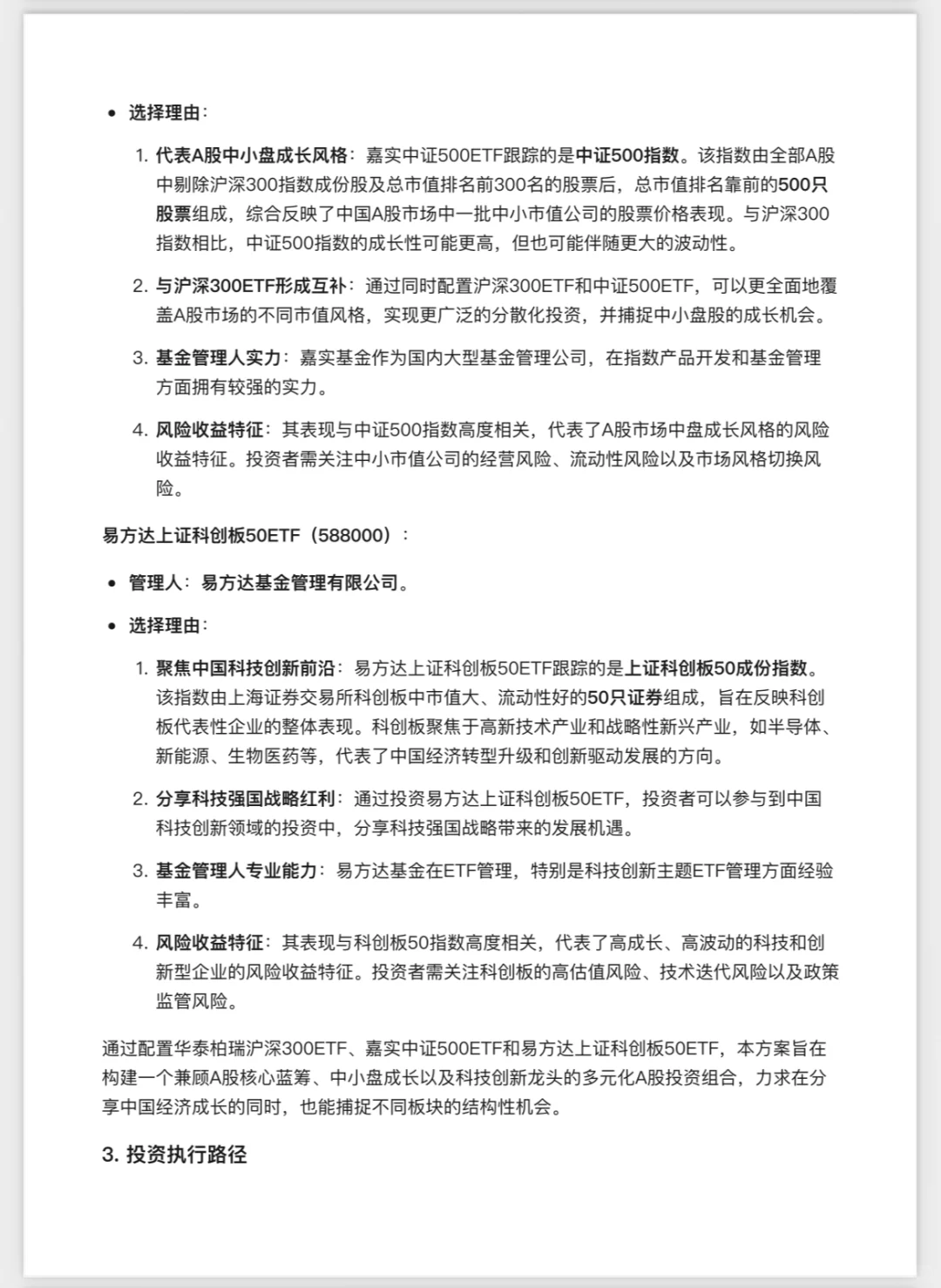
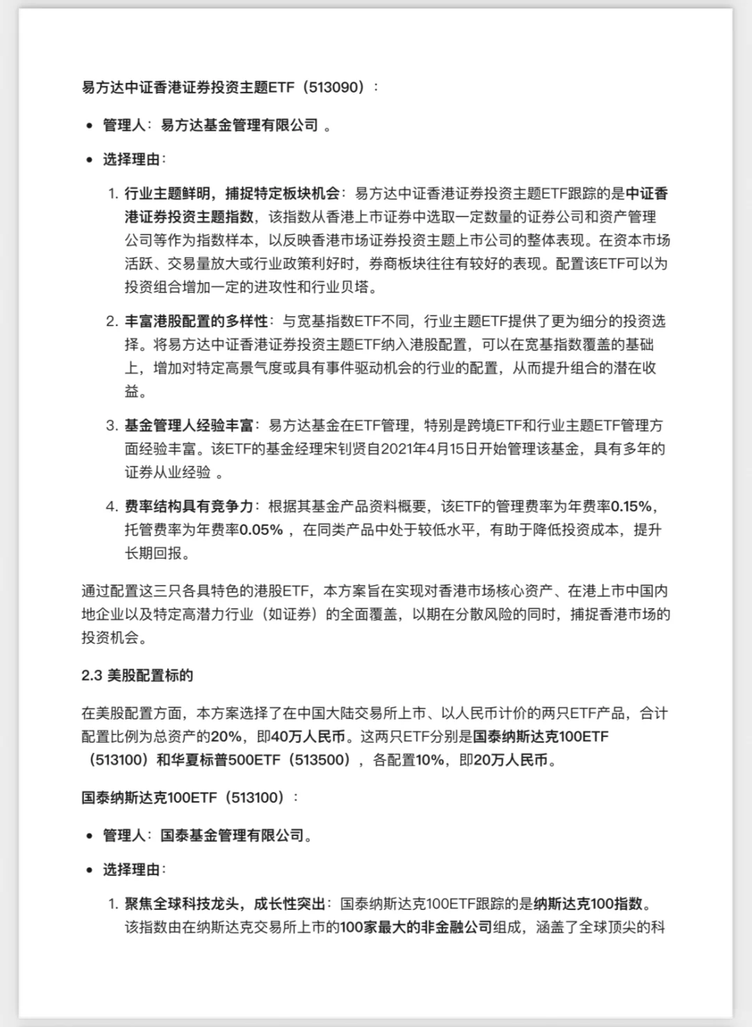
我让AI帮我规划200万的理财,结果...AI的“深度研究”功能浮现之后,有前瞻视角的同学已经开始用AI辅助投资。从我的实际体验上看,“深度研究”可以和3-5年经验的投资经理相媲美。

用AI辅助投资有三点很重要:第一点是问出好问题的能力(提示词的有效性);第二点是AI大模型的“深度研究”能力;第三点是个人的判断力。

结合最近我使用AI构建200万理财计

这个文本拿什么软件做的

© 版权声明

相关文章

没有相关内容!

4 条评论

  • 头像
    脆薯饼师傅烤冷面 投稿者

    159905不是深红利吗?什么时候变恒生国企了?

    无记录
    回复
  • 头像
    玉衡先生 读者

    这样配下来的表现和回撤数据也应该发一下哈

    无记录
    回复
  • 头像
    從你的世界路過 读者

    有启发,我也去问问ai

    无记录
    回复
  • 头像
    个球咧 读者

    哈哈 反正基本也就那样去了

    无记录
    回复